濠滨论坛

点击扫描二维码

查看: 8823|回复: 1

[网友评论] 东海航空通报机长乘务长互殴:终身停飞,多名副总裁被免

[复制链接]

该用户从未签到

发表于 2021-3-15 16:37 | 显示全部楼层 |阅读模式
2222.jpg
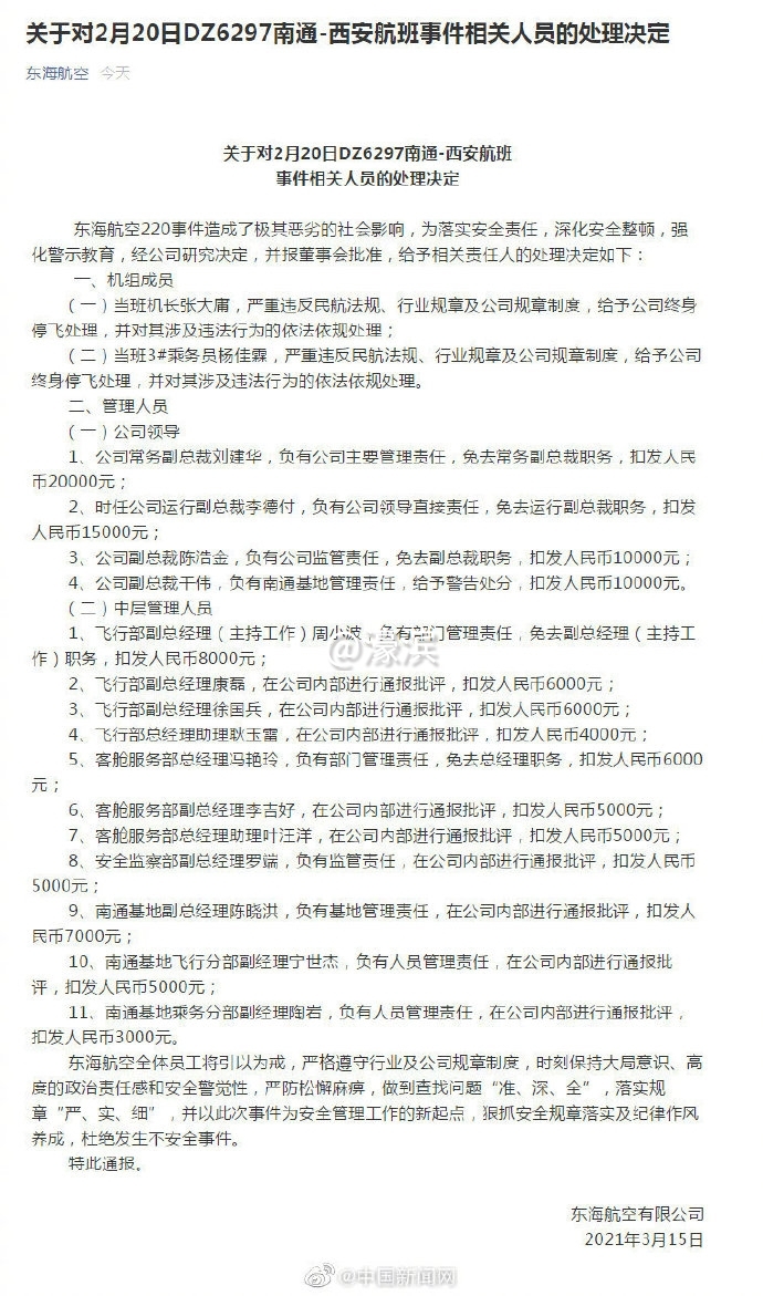
据东海航空微信公众号:东海航空220事件造成了极其恶劣的社会影响,为落实安全责任,深化安全整顿,强化警示教育,经公司研究决定,并报董事会批准,给予相关责任人的处理决定如下:
        一、机组成员
      (一)当班机长张大庸,严重违反民航法规、行业规章及公司规章制度,给予公司终身停飞处理,并对其涉及违法行为的依法依规处理;
      (二)当班3#乘务员杨佳霖,严重违反民航法规、行业规章及公司规章制度,给予公司终身停飞处理,并对其涉及违法行为的依法依规处理。
       二、管理人员
      (一)公司领导
       1、公司常务副总裁刘建华,负有公司主要管理责任,免去常务副总裁职务,扣发人民币20000元;
       2、时任公司运行副总裁李德付,负有公司领导直接责任,免去运行副总裁职务,扣发人民币15000元;
       3、公司副总裁陈浩金,负有公司监管责任,免去副总裁职务,扣发人民币10000元;
       4、公司副总裁干伟,负有南通基地管理责任,给予警告处分,扣发人民币10000元。
      (二)中层管理人员
       1、飞行部副总经理(主持工作)周小波,负有部门管理责任,免去副总经理(主持工作)职务,扣发人民币8000元;
       2、飞行部副总经理康磊,在公司内部进行通报批评,扣发人民币6000元;
       3、飞行部副总经理徐国兵,在公司内部进行通报批评,扣发人民币6000元;
       4、飞行部总经理助理耿玉雷,在公司内部进行通报批评,扣发人民币4000元;
       5、客舱服务部总经理冯艳玲,负有部门管理责任,免去总经理职务,扣发人民币6000元;
       6、客舱服务部副总经理李吉好,在公司内部进行通报批评,扣发人民币5000元;
       7、客舱服务部总经理助理叶汪洋,在公司内部进行通报批评,扣发人民币5000元;
       8、安全监察部副总经理罗端,负有监管责任,在公司内部进行通报批评,扣发人民币5000元;
       9、南通基地副总经理陈晓洪,负有基地管理责任,在公司内部进行通报批评,扣发人民币7000元;
       10、南通基地飞行分部副经理宁世杰,负有人员管理责任,在公司内部进行通报批评,扣发人民币5000元;
       11、南通基地乘务分部副经理陶岩,负有人员管理责任,在公司内部进行通报批评,扣发人民币3000元。

南通0
  • TA的每日心情
    开心
    2014-10-30 15:40
  • 签到天数: 3 天

    [LV.2]偶尔看看I

    发表于 2021-3-15 20:30 来自手机客户端 | 显示全部楼层
    副总裁本就该腾位了,南航团队年前就进驻东海航空了。
    回复 支持 反对

    使用道具 举报

    您需要登录后才可以回帖 登录 | 注册

    本版积分规则

    手机版|无图版|站务联系 | 商务合作 | 平台公约

    信息产业部备案:苏ICP备05014191号-1 经营性ICP许可证:苏B2-20110445 苏公网安备 32060202000307号 © 2001-2019 0513.org All Right Reserved.

    投诉争议 技术支持:第一互联 GMT+8, 2025-12-11 01:51 , Processed in 0.172365 second(s), 13 queries , MemCache On. 站点统计

    快速回复 返回顶部 返回列表