濠滨论坛

点击扫描二维码

查看: 101666|回复: 275

[百姓民声] 给老旧小区底楼居民的告知书

[复制链接]

该用户从未签到

发表于 2025-6-23 08:10 | 显示全部楼层 |阅读模式
  给老旧小区底楼居民的告知书
最近部分老旧小区的底楼,又开始强拆天井内的建筑物,现将与居民利益相关的信息,告知于下:
第一、  虹桥新村居民曾在2020年7月,老旧小区改造开始时,街办、社区上门要求居民签订“帮拆协议”,多数居民签了帮拆协议后,按400元标准拿了“奖励”。而少数不签“帮拆协议”的居民,天井内的自建房,被街办、城管强制拆除。被强拆的居民,先后有二十几户,提起诉讼。一审法院判决“程序违法,街办败诉”(分文不赔)。其中本人的一审、二审、三审法院判决,均维持原判后,提起检察监督程序。南通市检察院为此案专门开了市级听证会,与会的代表有市、区两级司法局、城管局、律师协会、崇川区各街办主管领导。市检察长出席会议,并发表讲话。提出这次听证会,主旨是利用此会,进行一次行政执法的普法宣传。虹桥街办在对不签“帮拆协议”的居民,进行强拆的过程中,先后多达二十几起案件因程序违法而败诉,于是出现了大规模“边败诉、边强拆”的严重执法犯法现象,这是《宪法》规定的依法治国的国策,所不能允许的,也是必须纠正的。俆咸先生提出:对于无证房,按国家法律规定,是否属于违建,要先由专业部门认定,未经认定程序的建筑物,只能称为“嫌疑建筑物”。绕过《行政处罚法》、《行政强制法》的法定程序,只凭不盖章的通知,进行强拆,属于违法强拆的观点,我们表示支持。我们希望基层各执法部门,在今后对待拒签“帮拆协议”的居民,进行强拆执法时,严格按照《行政处罚法》、《行政强制法》的法定程序,依法行政。
第二、  虹桥街办在此后的强拆时,开始给不签帮拆协议的居民,按《行政处罚法》开了处罚通知书。对此前未按法律程序违法强拆的居民,按中套8万、小套4万元给予了补偿(约合每平方米2600多元左右)。这种知错就改的行为,受到虹桥居民的赞扬。在上述听证会中,虹桥街办付书记陈建,当场宣布聘请俆咸同志为虹桥街办的法制宣传员和执法监督员。我表示非常荣幸,接受了聘任,并保证尽力履行这一职责。现在,我以法制宣传员和执法监督员的身份,向底楼居民进行上述信息公示告知,有遭违法强拆的居民,欢迎拨打电话:13962960240免费咨询。

南通0

该用户从未签到

发表于 2025-6-23 09:17 | 显示全部楼层
一楼天井里是不是可以搭建了?
回复 支持 反对

使用道具 举报

该用户从未签到

发表于 2025-6-23 09:54 来自手机客户端 | 显示全部楼层
底楼 拆违,中套8w 小套4w 的赔偿的判决,能不能把判决书贴出来看看
回复 支持 2 反对 0

使用道具 举报

该用户从未签到

发表于 2025-6-23 11:14 来自手机客户端 | 显示全部楼层
应该把政府赔偿协议书贴出来,让法律公开在人民群众监督之中。
回复 支持 1 反对 0

使用道具 举报

该用户从未签到

发表于 2025-6-23 11:32 来自手机客户端 | 显示全部楼层
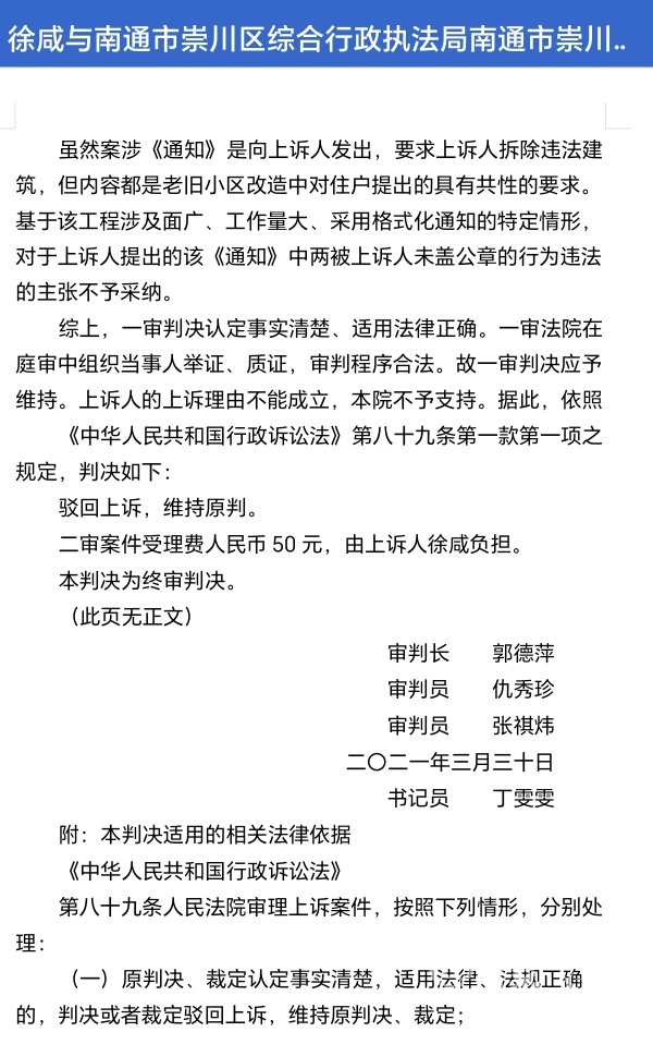
一审法院判决“程序违法,街办败诉”(分文不赔)。其中本人的一审、二审、三审法院判决,均维持原判。
这才是判决的结果吧。

点评

检察院以“调解书”的形式,纠正了法院分文不赔的判决。给了法院很大的面子。官方得面子,百姓的里子,检察官的建议,得到双方的同意。  发表于 2025-6-23 11:52
回复 支持 反对

使用道具 举报

该用户从未签到

发表于 2025-6-23 11:34 来自手机客户端 | 显示全部楼层

《民事诉讼法》第10条、《刑事诉讼法》第10条、《行政诉讼法》第7条均明确规定:人民法院审理案件实行“两审终审制度”。

点评

对一审、二审判决不服,可以向省高院申诉(三审),对三审不服,可以向市检察院提出审判监督申请,此案,由市检察院用调解的形式,纠正了“分文不赔”的判决。纠正了虹桥街办用不盖章通知,违法***错误   发表于 2025-6-23 12:00
回复 支持 反对

使用道具 举报

该用户从未签到

 楼主| 发表于 2025-6-23 11:39 | 显示全部楼层
别克车行 发表于 2025-6-23 09:17
一楼天井里是不是可以搭建了?

08年1月1日,城乡规划法生效后搭的建筑,可能被认定为“违建”。
回复 支持 反对

使用道具 举报

该用户从未签到

 楼主| 发表于 2025-6-23 11:43 | 显示全部楼层
房子 发表于 2025-6-23 09:54
底楼 拆违,中套8w 小套4w 的赔偿的判决,能不能把判决书贴出来看看

建议向虹桥街办索取。不是法院判决,相当于自我纠错。
回复 支持 反对

使用道具 举报

该用户从未签到

发表于 2025-6-23 11:53 来自手机客户端 | 显示全部楼层
虹桥街办副书记陈建已调走
回复 支持 1 反对 0

使用道具 举报

该用户从未签到

发表于 2025-6-23 12:02 来自手机WAP | 显示全部楼层
无耻之徒
回复 支持 反对

使用道具 举报

该用户从未签到

发表于 2025-6-23 12:07 来自手机客户端 | 显示全部楼层
楼主请明确告知最后三审法院怎么认定哪几家的院内建筑的,到底是不是违建?而且补偿标准怎么用中套和小套来划分?院内建筑还分中小套吗?不应该按被拆面积大小来补偿吗,如果是按原房中小套的话,那中套的院内建筑比小套的院内建筑大的话,岂不是亏了,上面说得对,楼主应该把三审的裁判书都贴出来,给大家学习。。。。
回复 支持 1 反对 0

使用道具 举报

该用户从未签到

发表于 2025-6-23 12:11 来自手机客户端 | 显示全部楼层
天地通 发表于 2025-06-23 11:43
建议向虹桥街办索取。不是法院判决,相当于自我纠错。

虹桥街办已经否认有你所提的说法。 我们现在不晓得你说的是真是假啊 ,你是当事人 去索要比我们容易,然后发出来,我来发动群众去要这个钱
回复 支持 1 反对 0

使用道具 举报

该用户从未签到

发表于 2025-6-23 12:27 来自手机客户端 | 显示全部楼层
天地通 发表于 2025-06-23 11:43
建议向虹桥街办索取。不是法院判决,相当于自我纠错。

原来你就是徐咸啊,查了一下,你都是败诉啊。。。。
回复 支持 反对

使用道具 举报

该用户从未签到

发表于 2025-6-23 12:28 来自手机客户端 | 显示全部楼层
谁来解释一下这段文字
回复 支持 反对

使用道具 举报

该用户从未签到

发表于 2025-6-23 12:44 来自手机客户端 | 显示全部楼层
我去,你就是龙珠啊,上次还一个人唱双簧骗我们啊!!哈哈哈哈
回复 支持 反对

使用道具 举报

该用户从未签到

发表于 2025-6-23 12:50 来自手机客户端 | 显示全部楼层
个人的口头聘用你成为“法制宣传员和执法监督员”能作数吗?万一你歪曲解读法律导致老百姓利益受损,算他的错还是你的错?
回复 支持 反对

使用道具 举报

该用户从未签到

发表于 2025-6-23 13:15 来自手机客户端 | 显示全部楼层
濠滨网友juzuy8 发表于 2025-06-23 12:27
原来你就是徐咸啊,查了一下,你都是败诉啊。。。。

如果法院的判决是这样的话,楼主所说的给每家按中小套补偿是不是于法无据?二十几户,上百万的支出,这钱怎么走财政的?
回复 支持 反对

使用道具 举报

该用户从未签到

发表于 2025-6-23 13:27 来自手机客户端 | 显示全部楼层
违建还要补充?纳税人的钱不应该是这样花的

点评

如果是纠错判决,国家赔偿的款,应该向执法错误者追究。但此案是检察院用调解的形式,纠正了法院“分文不赔”的判决。官方得面子,个人得里子,不存在追责,双方接受调解。   发表于 2025-6-23 14:37
回复 支持 1 反对 0

使用道具 举报

该用户从未签到

发表于 2025-6-23 13:56 来自手机WAP | 显示全部楼层
违章建筑
回复 支持 反对

使用道具 举报

该用户从未签到

发表于 2025-6-23 14:02 来自手机客户端 | 显示全部楼层
别的不懂,附近南通港那边拆迁的合法面积补偿才1750每方,你虹桥违建2600?你们的砖头是文物吗?虹桥街办出来解释一下。
回复 支持 3 反对 0

使用道具 举报

该用户从未签到

 楼主| 发表于 2025-6-23 14:46 | 显示全部楼层
检察院纠正了街办的一个执法程序问题:没有经过“认定”程序的建筑物,不能称为“违建”。最高法5424号裁定书,有案例:不是所有的无证房,都是违建,必须经过“认定程序”,才能确认违建或合法。未经认定程序的建筑物,只能称为“嫌疑建筑物”,根据“疑罪从无”法理,嫌疑建筑物,尚处于合法建筑物地位,就像杀死未经审判认定的嫌疑犯,等于杀死合法公民是一样的道理。
回复 支持 反对

使用道具 举报

该用户从未签到

发表于 2025-6-23 15:30 来自手机客户端 | 显示全部楼层
天地通 发表于 2025-06-23 14:46
检察院纠正了街办的一个执法程序问题:没有经过“认定”程序的建筑物,不能称为“违建”。最高法5424号裁定书,有案例:不是所有的无证房,都是违建,必须经过“认定程序”,才能确认违建或合法。未经认定程序的建筑物,只能称为“嫌疑建筑物”,根据“疑罪从无”法理,嫌疑建筑物,尚处于合法建筑物地位,就像杀死未经审判认定的嫌疑犯,等于杀死合法公民是一样的道理。

这几十家上诉人谁家的院内建筑被认定了合法?请明确告知。大家要去取经
回复 支持 反对

使用道具 举报

该用户从未签到

发表于 2025-6-23 15:33 来自手机客户端 | 显示全部楼层
天地通 发表于 2025-06-23 14:46
检察院纠正了街办的一个执法程序问题:没有经过“认定”程序的建筑物,不能称为“违建”。最高法5424号裁定书,有案例:不是所有的无证房,都是违建,必须经过“认定程序”,才能确认违建或合法。未经认定程序的建筑物,只能称为“嫌疑建筑物”,根据“疑罪从无”法理,嫌疑建筑物,尚处于合法建筑物地位,就像杀死未经审判认定的嫌疑犯,等于杀死合法公民是一样的道理。

楼主不要总是自说自话,避实就虚,应该回应上面网友的诉求,比如拿出三次判决文书和补偿依据文书,自己也应该做到程序合法,哪有补偿不要程序的,说给8万就给8万,说给4万就给4万。
回复 支持 1 反对 0

使用道具 举报

该用户从未签到

发表于 2025-6-23 15:50 | 显示全部楼层
楼主记得多和本论坛邱新祥交流,他早年也是该社区居民,这方面经验还是颇为丰富的,你们多沟通沟通。
回复 支持 5 反对 0

使用道具 举报

您需要登录后才可以回帖 登录 | 注册

本版积分规则

手机版|无图版|站务联系 | 商务合作 | 平台公约

信息产业部备案:苏ICP备05014191号-1 经营性ICP许可证:苏B2-20110445 苏公网安备 32060202000307号 © 2001-2019 0513.org All Right Reserved.

投诉争议 技术支持:第一互联 GMT+8, 2025-12-5 21:05 , Processed in 1.159450 second(s), 28 queries , MemCache On. 站点统计

快速回复 返回顶部 返回列表