濠滨论坛

点击扫描二维码

查看: 74774|回复: 1

[育儿心经] 孩子内向、说话晚、不合群,是自闭症吗?

[复制链接]
  • TA的每日心情
    开心
    2014-6-7 16:31
  • 签到天数: 22 天

    [LV.4]偶尔看看III

    发表于 2021-1-3 14:03 | 显示全部楼层 |阅读模式
    崔玉涛的育学园
    听过不少人有这样的疑惑:
    “我家孩子比较内向,在集体里总是形单影只,不愿意和小朋友亲近,说话也晚,看起来发育似乎也比较其他孩子慢。
    所以,我的孩子是自闭症吗?”
    自闭症孩子的很多生理功能是正常的,但是却好像和这个世界失了联,他们像天上的星星一样,看起来近在咫尺,心却和家人与外界离得很远很远。
    自闭症的孩子有哪些表现?
    简单来说,自闭症孩子的表现一般有五个“不”:
    不看,孩子不爱看人,和其他人很少或没有视线交流;
    不语,和其他人很少或没有语言交流;
    不指,和其他人很少或没有动作交流、互动;
    不应,面对互动等没有回应;
    不当,一些行为举止特别刻板或者兴趣爱好特别狭窄等。
    具体一点,自闭症孩子的表现又非常综合,不是依靠单一的症状就可以定论的:
    孩子的情绪特别容易失控,明明去的是很高兴的场合,做的是应该很开心的事,却大发脾气、又哭又闹,问为什么,也不愿意说……
    孩子很少跟其他小朋友互动,也不喜欢去人多的地方,可以自己静静地玩很久,总是显得不合群……
    每次叫孩子的名字,他好像都听不见一样,明明很大声吼了,可还是没有任何回应……
    也可能总是表现得很兴奋,不管在哪儿,一天都晚都要到处跑来跑去,追都追不上……
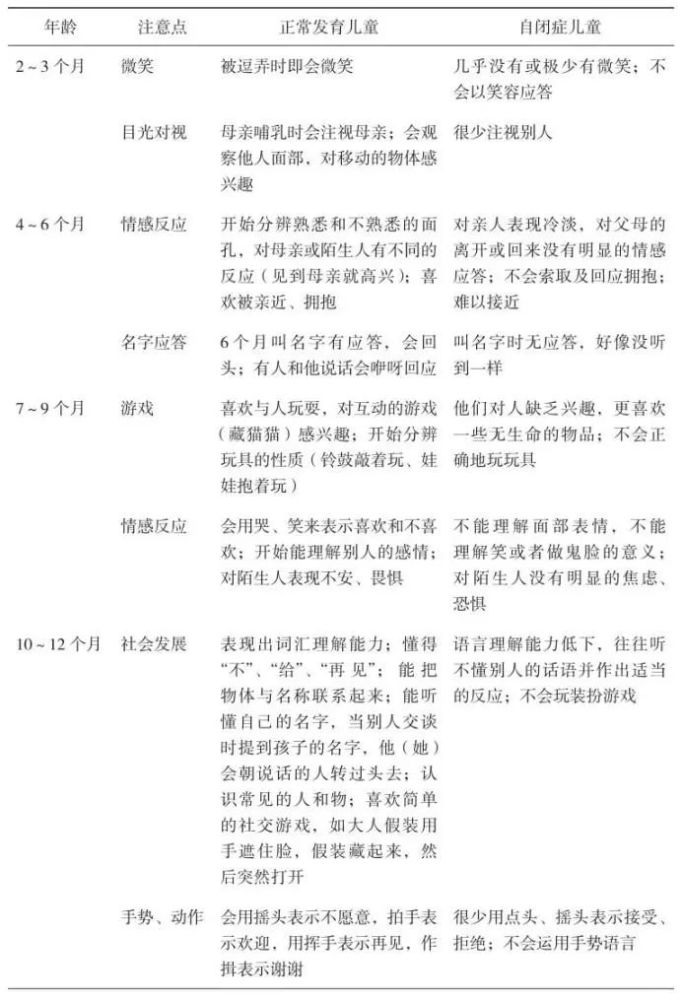
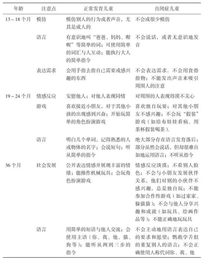
    自闭症儿童与普通发育儿童,在早期社交语言发展中的区别如下:
    作为家长,自闭症是否可以尽早自查?
    美国佛罗里达州立大学研究者通过观察发现,以下特征可以作为自闭症早期预警信号:
    如果孩子出现以上任何一项表现,家长应该尽快送孩子往专业机构进行自闭症筛查评估。
    另外,也可以使用以下简易婴幼儿自闭症筛查量表,进行快速筛查。
    家长自行筛查后,最终真正的儿童自闭症诊断,只有在医院中具有相关专业资质的医生才可以进行。
    在《ADOS自闭症行为观察诊断量表》中,最小的诊断月龄为12月龄。
    但要对一两岁甚至更小的孩子观察有无自闭行为的异常,并不是一件十分容易的事。
    所以,定期带孩子接受保健科的全面体检是十分重要的。
    孩子确诊了不是自闭症,但是孩子在一些行为上的表现的确与自闭症相似,说明孩子在这些方面还是薄弱的,需要及时干预和引导,使其尽快回到正常的水平。
    对于已经确诊为自闭症的孩子,要正确看待孩子在当前发育水平中的不足,及早进行必要的干预和引导,而绝对不是逃避。
    家长应接受医生和治疗师给出的治疗方案,根据孩子的年龄、分级和薄弱环节,有针对性的进行干预和治疗,以便能够最大程度地改善孩子的情况,能够更好的回归社会、融入社会。
    4 i! \* h3 E& N# a+ `
    南通0
    头像被屏蔽

    该用户从未签到

    发表于 2021-1-4 10:01 | 显示全部楼层
    提示: 作者被禁止或删除 内容自动屏蔽
    回复 支持 反对

    使用道具 举报

    您需要登录后才可以回帖 登录 | 注册

    本版积分规则

    手机版|无图版|站务联系 | 商务合作 | 平台公约

    信息产业部备案:苏ICP备05014191号-1 经营性ICP许可证:苏B2-20110445 苏公网安备 32060202000307号 © 2001-2019 0513.org All Right Reserved.

    投诉争议 技术支持:第一互联 GMT+8, 2025-12-5 17:48 , Processed in 0.356493 second(s), 12 queries , MemCache On. 站点统计

    快速回复 返回顶部 返回列表