濠滨论坛

点击扫描二维码

查看: 131695|回复: 0

[热点爆料] 霸王条款却屡屡获胜,擦亮双眼 透过现象看本质

[复制链接]

该用户从未签到

发表于 2020-8-7 14:30 | 显示全部楼层 |阅读模式
南通五洲国际为获得额外的利益,恶意诉讼租户
我是南通的一名普通小经营者,2017年8月与南通五洲国际商业运营管理有限公司(以下简称“五洲”)签订了为期5年的租赁合同,租其商铺用于经营一家美容会所。为此我先后投资300余万元用于美容会所的装潢和经营。
后因五洲的自身运营能力不够,周围的商铺(大部分都被五洲起诉)都渐渐撤离,商场越发冷落萧条,因美容会所是会员先充卡后消费,所以生意没有造成流失。加我经营努力,顾客较稳定,生意尚能维持。
2020年1月疫情期间,五洲未能响应国家出台的疫情期间帮扶减免指导意见,给予租户帮扶,减轻经营压力,而我却收到崇川区法院寄来的五洲诉我违约赔偿的起诉书及传票,要求我:
补交原五洲同意优惠我商铺的租金42万(理由是我违约了,前面答应的优惠不算数了)2、退还商铺。3、从2019年12月起按3万/月支付店铺占用费直到退还店铺为止。4、支付违约金20万元5、承担诉讼费。
五洲提出上述理由的根据有两个:1、迟交了物业管理费已超过15天了;2、他们觉得店铺有可能搬离停业。以上是我已严重违约的情形,五洲已行使单方解除合同的权利,故要求我承担以上的违约责任
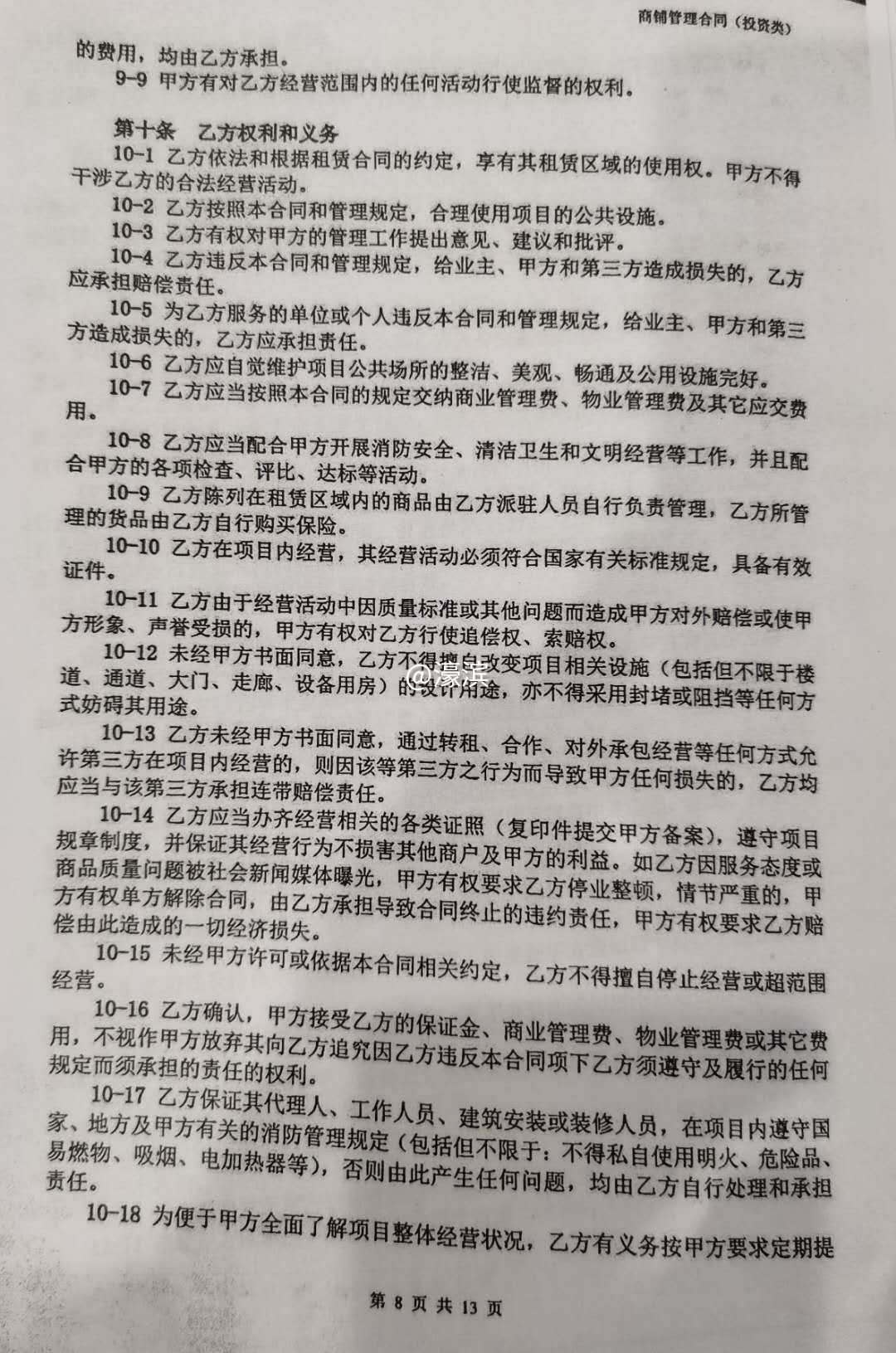
现请大家看看五洲单方制作的利用不平等地位炮制有霸王条款的格式合同---《租赁协议》:
图片1.png
一千个解约的理由
图片2.png

一千个违约的情形
图片3.png

        ……
五洲单方主张解约理由,是因我违反了合同12.1条。
真实的情况是店铺租赁至今,每次物业缴费都是由五洲管理人员统计上季度产生的水电等费用后告知租户,租户再去五洲物业管理处一并缴纳上季度物业管理费、水电费。这种缴费方式已经形成了双方在合同约定外的长期交易习惯。双方固守这种交易方式已经二年多,一直未有异议。五洲现突然提出这样做,是我违约了,我只能猜测五洲可能自有资金枯竭了?是经营遇到重大变故了?是为了实现能获取违约金等系列额外收益?因此才无视事实,恶意地想通过司法途径使其披上合法外衣进行掠取获得利益。
经营的基本情理和常识,我经营店铺的投入和区区一点物业费能对等吗?我需要拖欠这点物业费使我经营正常的店铺导致闭店还承担高昂的违约责任吗?
就此事我也不得不讲讲五洲糟糕的物业管理,我经营的店铺遭遇两次渗水,第一次物业给予了维修补损,最近一次是**年**月,因我店铺楼顶漏水,导致天花板,管线大面积浸水,产生霉变、破洞,待通知物业处置,推三阻四迟迟不予解决,无奈的我只能自行拆补,重新装潢。五洲的不作为,就此我完全有理由拒缴物业管理费,但我还是和五洲进行了协商缴纳,没想到五洲拒收还提出因我“违约”,解除租赁合同并要求我支付各种赔偿,岂有此理!
收到《解除合同通知函》后我曾两次去五洲交涉要求缴费恢复营业(物业已断电),第一次他们告知我12月20日来交就可以了,合同继续履行。到了约定之日我如约前往缴费,他们却说我违约了,双方合约早就解除了,只能同意我缴纳100元的电费,只能用于腾空商铺所需。
五洲不诚信的行为使我的投入及辛苦的经营,付出的心血建立起来的客户,因此,都付之东流了。作为一个小小的经营户,由此带来的损失真是无法承受的啊。
图片4.png 图片5.png 图片6.png
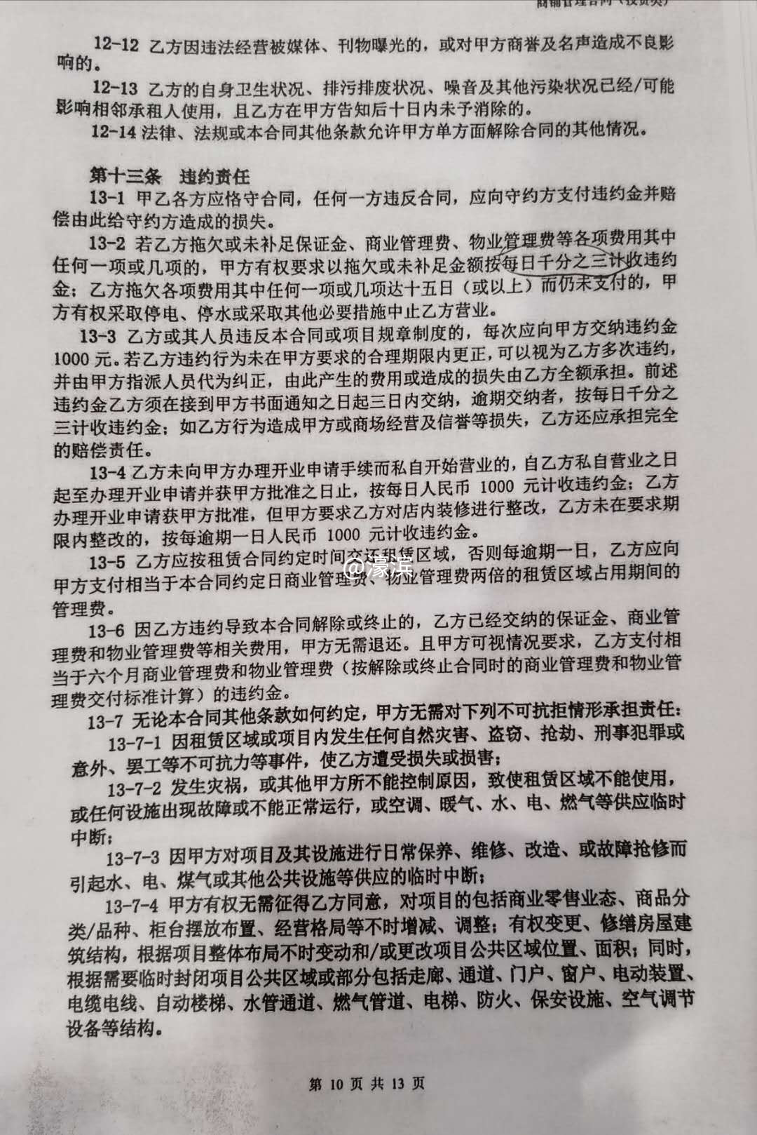
一千个甲方的权利,一千个乙方的义务:
图片7.png 图片8.png
因我此次诉讼,我特意上网查询了网上公示五洲涉及法律诉讼85件,案件总金额14,136,600.58元,其中27件起诉承租方违约的案件诉讼理由几乎如出一辙,也因承租方的情况各异,有不少得到法院支持。
图片9.png
图片10.png
图片11.png
图片12.png
已公示的判决结果
图片13.png
图片14.png
图片15.png
图片16.png
以上仅是公示的部分判决内容
这些案例也充分证明了五洲多次通过诉讼获得利益的事实。想起当初签订合同时,五洲对租户需要签订的格式合同不做任何解释和提醒,一味的讲其如何如何具有优势,承诺的服务如何如何到位,我作为承租户不是法律专业人士,不能全面知晓合同中种种对承租户不利的约定,现通过我的律师的解释,才清楚大部分是免除五洲自身责任、加重承租户责任、排除承租户权利的格式条款现在想起来,我是愤怒与惶恐。
此次应诉,我的律师也安慰我,中国法律不是判例制,法官会尊重事实,作出理性的判断,公正判决的。我信任法律、相信司法公正。
五洲又开始重新规划招商了(不知道这是不是他们急于与我解约并要求腾房的原因),作为此次案件的当事人,郑重提示想租赁经营的商户:看清合同条款,了解出租方的信誉,不要听信出租方的天花乱坠的口舌,不要因小利而被蒙蔽,做好防范,事实上是一旦履行合同中有能被对方利用的瑕疵,对方可能会让你吃不了兜着走!

南通0
您需要登录后才可以回帖 登录 | 注册

本版积分规则

手机版|无图版|站务联系 | 商务合作 | 平台公约

信息产业部备案:苏ICP备05014191号-1 经营性ICP许可证:苏B2-20110445 苏公网安备 32060202000307号 © 2001-2019 0513.org All Right Reserved.

投诉争议 技术支持:第一互联 GMT+8, 2025-12-6 13:13 , Processed in 0.182327 second(s), 13 queries , MemCache On. 站点统计

快速回复 返回顶部 返回列表