濠滨论坛

点击扫描二维码

查看: 77815|回复: 59

[随便港港] 苏南城市几乎都设五区,为什么南通和苏北大多数城市只设三区?

[复制链接]

该用户从未签到

发表于 2020-7-20 16:09 | 显示全部楼层 |阅读模式 来自:江苏
360截图20200720160446757.jpg 360截图20200720160514596.jpg
南通0

点评

因为我们是苏北  发表于 2020-7-21 13:53

该用户从未签到

发表于 2020-7-20 16:17 来自手机WAP | 显示全部楼层 来自:陕西
南通这次撤了一个区 ,没争取到吧。
回复 支持 1 反对 0

使用道具 举报

该用户从未签到

 楼主| 发表于 2020-7-20 16:20 | 显示全部楼层 来自:江苏
GUGZHONG 发表于 2020-7-20 16:17
南通这次撤了一个区 ,没争取到吧。

其实南通应该设立四个区,保留港闸区,把五接和平潮、刘桥、兴仁划给港闸区!

现在看来,平潮和五接、兴仁想划给崇川区,近十年是没有希望了!

评分

参与人数 1经验 +50 收起 理由
freshboy + 50 赞一个!

查看全部评分

回复 支持 6 反对 0

使用道具 举报

该用户从未签到

发表于 2020-7-20 16:35 来自手机客户端 | 显示全部楼层 来自:江苏
与几上几苏北城市相比,南通的城市建成区而积和人口应该是四个区,崇川区不包括开发区人口七十多万,人口己知夠多了,开发区和狼山街道应成立紫琅区,(或狼山区)西块牌子一套班子,苏卅高新区和虎丘区,常州新北区和高新都是两块牌子一套班子。这样市区就是四个区,这次区划调整,海门改区是做大做強市区的必然趋势,崇川,港闸两区合并对市区发展不利,省政府把我市定为大城市起码要五个区组成,才能跟南通的经济和区位相配。苏锡常徐都是五个区。
回复 支持 2 反对 0

使用道具 举报

该用户从未签到

发表于 2020-7-20 17:04 | 显示全部楼层 来自:河北
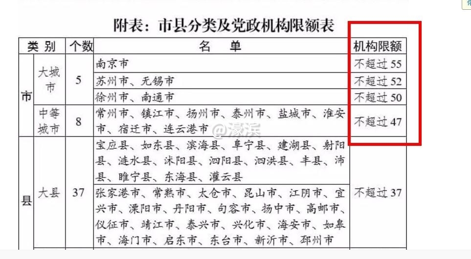
淮安都有四个区了,,省政府把南通做为五个大城市之一对待
江苏省大城市分类.jpg
回复 支持 2 反对 0

使用道具 举报

该用户从未签到

发表于 2020-7-20 17:08 来自手机客户端 | 显示全部楼层 来自:江苏 移动/数据上网公共出口
真心看不懂这次合区的意义,明摆着想削弱崇 港,未来一定是机构减半 经费减少 政策倾向通州 海门
回复 支持 2 反对 0

使用道具 举报

该用户从未签到

发表于 2020-7-20 17:18 | 显示全部楼层 来自:上海
地铁建设要求常住人口300万以上,海门不并区,常住人口只有280万左右,人口不够,先把常住人口提上来,后面办事就方便了
回复 支持 1 反对 0

使用道具 举报

该用户从未签到

发表于 2020-7-20 17:21 来自手机客户端 | 显示全部楼层 来自:江苏
提升主城区的首位度
回复 支持 1 反对 0

使用道具 举报

该用户从未签到

发表于 2020-7-20 17:33 | 显示全部楼层 来自:江苏
房子 发表于 2020-7-20 17:08
真心看不懂这次合区的意义,明摆着想削弱崇 港,未来一定是机构减半 经费减少 政策倾向通州 海门

有这个感觉!少了很多人,很多机构啊
回复 支持 反对

使用道具 举报

该用户从未签到

发表于 2020-7-20 17:42 来自手机客户端 | 显示全部楼层 来自:江苏
房子 发表于 2020-07-20 17:08
真心看不懂这次合区的意义,明摆着想削弱崇 港,未来一定是机构减半 经费减少 政策倾向通州 海门

反正没有哪个城市是放着主城区不发展,直接去发展合并的原县区的,真要那样,也随他了,就南通这能量,就是拼死给金沙和海门发展也发展不到哪里去

点评

小伙子说的是真话。不吸血并来的区就不错了  发表于 2020-7-20 17:47
回复 支持 2 反对 1

使用道具 举报

该用户从未签到

发表于 2020-7-20 17:46 | 显示全部楼层 来自:江苏
pony2010 发表于 2020-7-20 17:33
有这个感觉!少了很多人,很多机构啊

这2个地方,鸟大的地方,早该合并了,减少办公费用。再说区长的地位比县长差多了,有什么好贪恋的。区是要完全服从市长调配的。
回复 支持 1 反对 0

使用道具 举报

该用户从未签到

发表于 2020-7-20 17:47 来自手机客户端 | 显示全部楼层 来自:江苏
精简机构不好吗?
回复 支持 1 反对 0

使用道具 举报

该用户从未签到

发表于 2020-7-20 18:05 来自手机客户端 | 显示全部楼层 来自:江苏
经济不发达的地区,设区肯定少啊!这样韭菜们也能少点压力!
回复 支持 反对

使用道具 举报

该用户从未签到

发表于 2020-7-20 18:07 来自手机客户端 | 显示全部楼层 来自:江苏 移动/数据上网公共出口
abscbn 发表于 2020-07-20 17:42
反正没有哪个城市是放着主城区不发展,直接去发展合并的原县区的,真要那样,也随他了,就南通这能量,就是拼死给金沙和海门发展也发展不到哪里去

看样子 政府债权不少 只能精兵简政 挂崇川之名卖贵地
回复 支持 2 反对 0

使用道具 举报

发表于 2020-7-20 18:07 来自手机微信 | 显示全部楼层 来自:江苏 移动
提示: 作者被禁止或删除 内容自动屏蔽
回复 支持 1 反对 0

使用道具 举报

该用户从未签到

发表于 2020-7-20 18:12 来自手机WAP | 显示全部楼层 来自:江苏
精简机构好!苏北(甚至包括镇江)一些地方,肚脐眼大的财政收入,养了一大批吃财政饭的废物。应该向南通学习,合并那些区乡,简政精兵
回复 支持 1 反对 0

使用道具 举报

该用户从未签到

发表于 2020-7-20 18:16 来自手机客户端 | 显示全部楼层 来自:江苏
**** 作者被禁止或删除 内容自动屏蔽 ****

崇川的含金量大打折扣了,南到农场北到陈桥,全叫崇川,永怡路以北全是农村
回复 支持 2 反对 0

使用道具 举报

该用户从未签到

发表于 2020-7-20 18:17 来自手机客户端 | 显示全部楼层 来自:江苏
abscbn 发表于 2020-07-20 17:42
反正没有哪个城市是放着主城区不发展,直接去发展合并的原县区的,真要那样,也随他了,就南通这能量,就是拼死给金沙和海门发展也发展不到哪里去

所以你该郊区还是郊区,你们和陈桥一毛一样
回复 支持 反对

使用道具 举报

发表于 2020-7-20 18:26 来自手机微信 | 显示全部楼层 来自:江苏 移动
提示: 作者被禁止或删除 内容自动屏蔽
回复 支持 反对

使用道具 举报

该用户从未签到

发表于 2020-7-20 18:53 来自手机客户端 | 显示全部楼层 来自:上海
合区是提升市区的首位度吧,毕竟海门设区了,崇川区也不能太寒酸,所以并港闸咯
回复 支持 反对

使用道具 举报

该用户从未签到

发表于 2020-7-20 20:26 来自手机客户端 | 显示全部楼层 来自:江苏
**** 作者被禁止或删除 内容自动屏蔽 ****

那上海市的市辖区崇明区,现在不都还以农业为主,也没见多丢人!
回复 支持 3 反对 0

使用道具 举报

该用户从未签到

发表于 2020-7-20 20:33 来自手机客户端 | 显示全部楼层 来自:江苏
以后还有并区,说不定是启东,这样南通市区全方位接轨上海。融入苏南
回复 支持 1 反对 0

使用道具 举报

该用户从未签到

发表于 2020-7-20 20:39 来自手机客户端 | 显示全部楼层 来自:江苏 移动
因为是苏北
回复 支持 1 反对 0

使用道具 举报

  • TA的每日心情
    开心
    2019-8-11 11:05
  • 签到天数: 77 天

    [LV.6]常住居民II

    发表于 2020-7-20 20:44 来自手机WAP | 显示全部楼层 来自:江苏 移动/数据上网公共出口
    苏北小南通
    回复 支持 2 反对 0

    使用道具 举报

    您需要登录后才可以回帖 登录 | 注册

    本版积分规则

    手机版|无图版|站务联系 | 商务合作 | 平台公约

    信息产业部备案:苏ICP备05014191号-1 经营性ICP许可证:苏B2-20110445 苏公网安备 32060202000307号 © 2001-2019 0513.org All Right Reserved.

    投诉争议 技术支持:第一互联 GMT+8, 2025-12-17 00:49 , Processed in 0.741372 second(s), 25 queries , MemCache On. 站点统计

    快速回复 返回顶部 返回列表