濠滨论坛

点击扫描二维码

查看: 52292|回复: 7

[新闻快讯] 重要公告!苏通大桥调整限行措施!

[复制链接]

该用户从未签到

发表于 2020-4-23 08:27 | 显示全部楼层 |阅读模式
78976d608825a177316e06bb9ea794ca.jpg
6d68db4cfcc81b5219c0c885724f9f43.jpg

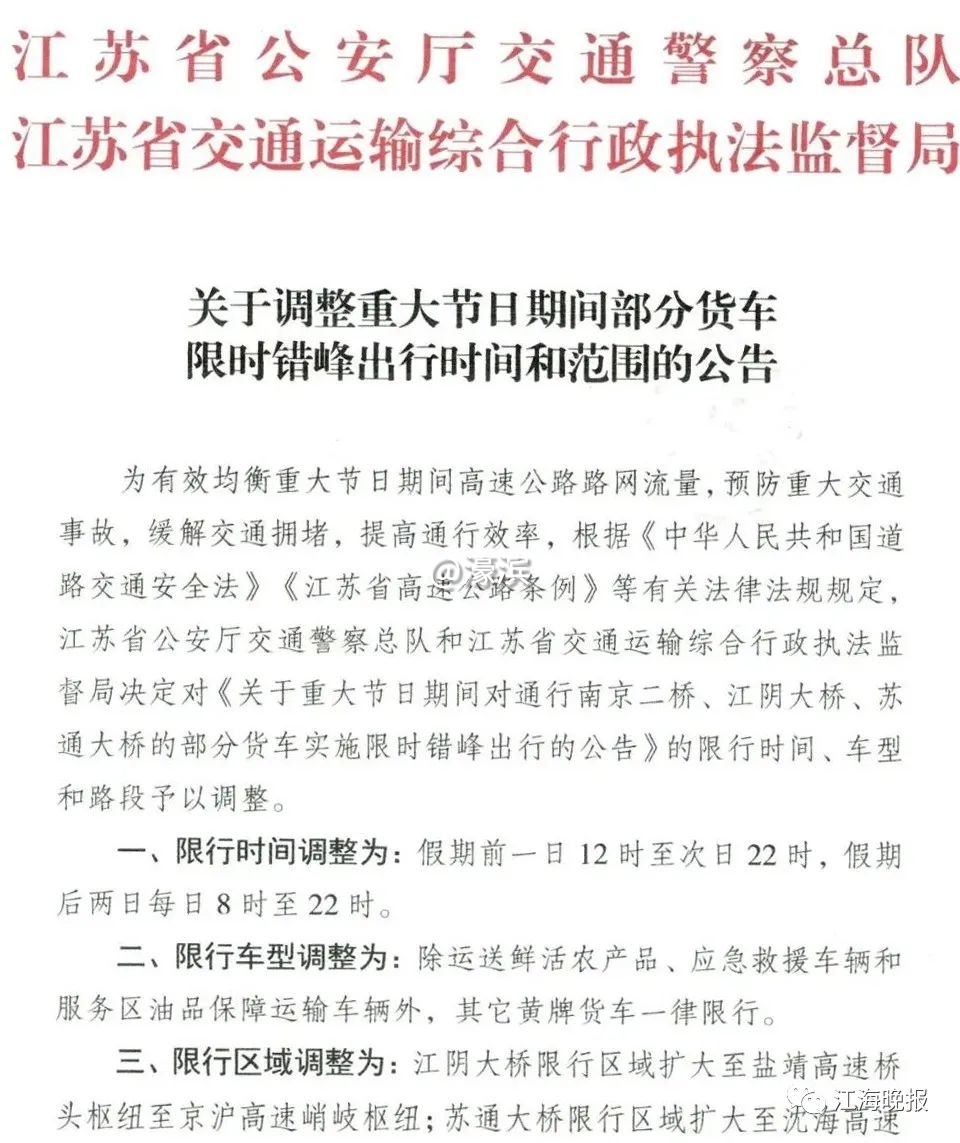
为有效均衡重大节日期间高速公路路网流量,预防重大交通事故,缓解交通拥堵,提高通行效率,根据《中华人民共和国道路交通安全法》《江苏省高速公路条例》等有关法律法规规定,江苏省公安厅交通警察总队和江苏省交通运输综合行政执法监督局决定对《关于重大节日期间对通行南京二桥、江阴大桥、苏通大桥的部分货车实施限时错峰出行的公告》的限行时间、车型和路段予以调整。

  • 限行时间调整为:假期前一日12时至次日22时,假期后两日每日8时至22时。
  • 限行车型调整为:除运送鲜活农产品、应急救援车辆和服务区油品保障运输车辆外,其它黄牌货车一律限行。


  • 限行区域调整为:

    江阴大桥限行区域——扩大至盐靖高速桥头枢纽至京沪高速峭岐枢纽;

    苏通大桥限行区域——扩大至沈海高速兴东枢纽至董浜枢纽;
    增加沪陕高速正谊枢纽至广陵枢纽限行路段;

    八卦洲大桥(原南京二桥)和崇启大桥周边限行区域不变。


来源:江苏交通广播网

南通0

该用户从未签到

发表于 2020-4-23 16:42 来自手机客户端 | 显示全部楼层
怕堵啊,堵怕啦!
回复 支持 1 反对 0

使用道具 举报

该用户从未签到

发表于 2020-4-23 18:00 | 显示全部楼层
苏通大桥这几年算是得到了充分的利用,这很好啊!希望继续保持!!
回复 支持 1 反对 0

使用道具 举报

该用户从未签到

发表于 2020-4-23 22:13 来自手机WAP | 显示全部楼层
城里农民 发表于 2020-04-23 18:00
苏通大桥这几年算是得到了充分的利用,这很好啊!希望继续保持!!

还保持?再不分流,桥就要残废了,沪通大桥通车,苏通大桥才能喘气
回复 支持 反对

使用道具 举报

该用户从未签到

发表于 2020-4-24 07:34 来自手机客户端 | 显示全部楼层
不堵个水泄不通,你都不知道还有个崇启大桥空着
回复 支持 反对

使用道具 举报

该用户从未签到

发表于 2020-4-24 09:37 来自手机客户端 | 显示全部楼层
天天这么超负荷运转不行的
回复 支持 反对

使用道具 举报

该用户从未签到

发表于 2020-4-24 09:37 来自手机客户端 | 显示全部楼层
城里农民 发表于 2020-04-23 18:00
苏通大桥这几年算是得到了充分的利用,这很好啊!希望继续保持!!

超负荷对桥不是好事
回复 支持 反对

使用道具 举报

该用户从未签到

发表于 2020-4-24 23:23 来自手机WAP | 显示全部楼层
肥猪训练营 发表于 2020-04-24 07:34
不堵个水泄不通,你都不知道还有个崇启大桥空着

今天走了,路程太长,还好不收费,费用也不低
回复 支持 反对

使用道具 举报

您需要登录后才可以回帖 登录 | 注册

本版积分规则

手机版|无图版|站务联系 | 商务合作 | 平台公约

信息产业部备案:苏ICP备05014191号-1 经营性ICP许可证:苏B2-20110445 苏公网安备 32060202000307号 © 2001-2019 0513.org All Right Reserved.

投诉争议 技术支持:第一互联 GMT+8, 2025-12-9 20:37 , Processed in 0.201613 second(s), 17 queries , MemCache On. 站点统计

快速回复 返回顶部 返回列表