濠滨论坛

点击扫描二维码

查看: 36878|回复: 6

[海陵故地] 关于组织开展海安市校外培训机构 2020年春季学期恢复线下培训 联合检查验收工作的通告

[复制链接]

该用户从未签到

发表于 2020-4-12 08:27 | 显示全部楼层 |阅读模式
关于组织开展海安市校外培训机构
2020年春季学期恢复线下培训
联合检查验收工作的通告
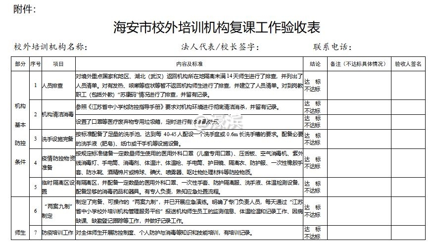
根据南通市疫情防控指挥部《关于明确全市校外培训机构2020年春季学期恢复线下培训相关要求的通知》要求,结合我市实际,经研究,决定组织开展海安市校外培训机构复课检查验收,相关事项通告如下:一、实施对象全市所有校外培训机构。二、验收分工按照“谁审批谁监管 、谁主管谁监管”的原则,教体局、人社局、卫健委、市场监管局等部门对各自审批或主管范围内的机构进行验收。其中,有证有照培训机构由教体局牵头负责,无证有照机构由市场监管局牵头负责,托育机构由卫健委牵头负责,职业技能培训机构由人社局牵头负责。三、验收时间检查验收时间为4月14日-16日四、验收审批程序1.自主申报。各培训机构准备就绪后,向区镇职能部门提交申请和复课工作验收表(申请材料和证明材料须加盖机构公章)。2.属地验收。区镇职能部门联合当地公安、卫生、教育、市场监管等有关部门组成联合检查验收组。对辖区校外培训机构复课工作方案进行审核,组织现场检查验收并填写验收意见(见《海安市校外培训机构复课工作验收表》)。对申请复课但准备工作不到位的机构,列出问题清单,责令限期整改。验收合格后报上级主管部门审核。3.市级审核。经海安市相关主管部门审核同意后的校外培训机构方可复课。五、工作要求1.督促各培训机构坚持把疫情防控放在首位,针对当前境外疫情输入风险增加的严峻形势,继续保持高度警惕,进一步压实防控责任,落实防控措施,更严更细更实做好机构防控各个环节、各个方面工作。2.各区管委会、各镇人民政府、街道办事处按照《省政府办公厅关于规范校外培训机构发展的实施意见》(苏政办发〔2018〕98号)要求,依托网格化管理体系,开展所在区域校外培训日常巡查,协同市级相关部门开展校外培训市场联合执法,坚决取缔无证无照机构。对不符合条件违规复课的机构要依法依规及时查处。

海安市新型冠状病毒感染的
肺炎疫情防控指挥部办公室
2020年4月11日
1.jpg 2.jpg




南通0

该用户从未签到

发表于 2020-4-12 10:16 | 显示全部楼层
这个标准,晚托类的达不到的,第5条临时隔离区,有吗?r
回复 支持 反对

使用道具 举报

  • TA的每日心情
    开心
    2014-3-16 11:34
  • 签到天数: 2 天

    [LV.1]初来乍到

    发表于 2020-4-12 11:43 来自手机客户端 | 显示全部楼层
    dianda 发表于 2020-04-12 10:16
    这个标准,晚托类的达不到的,第5条临时隔离区,有吗?r

    随你什么区,有钱都可以办,你懂的!
    回复 支持 反对

    使用道具 举报

  • TA的每日心情
    开心
    2014-3-16 11:34
  • 签到天数: 2 天

    [LV.1]初来乍到

    发表于 2020-4-12 11:43 来自手机客户端 | 显示全部楼层
    真要较真,一个都开不了
    回复 支持 1 反对 0

    使用道具 举报

    该用户从未签到

    发表于 2020-4-12 19:49 来自手机客户端 | 显示全部楼层
    tzzhb88688 发表于 2020-04-12 11:43
    真要较真,一个都开不了

    较真学校也开不了的
    回复 支持 反对

    使用道具 举报

    该用户从未签到

    发表于 2020-4-12 20:20 来自手机WAP | 显示全部楼层
    全社会都开始流动了,也没有必要再限制培训机构,只要他们注意就可以了。
    回复 支持 反对

    使用道具 举报

    匿名
    发表于 2020-4-12 21:25 | 显示全部楼层
    提示: 作者被禁止或删除 内容自动屏蔽
    回复 支持 反对

    使用道具 举报

    您需要登录后才可以回帖 登录 | 注册

    本版积分规则

    手机版|无图版|站务联系 | 商务合作 | 平台公约

    信息产业部备案:苏ICP备05014191号-1 经营性ICP许可证:苏B2-20110445 苏公网安备 32060202000307号 © 2001-2019 0513.org All Right Reserved.

    投诉争议 技术支持:第一互联 GMT+8, 2025-12-8 01:12 , Processed in 0.151191 second(s), 17 queries , MemCache On. 站点统计

    快速回复 返回顶部 返回列表