濠滨论坛

点击扫描二维码

查看: 16144|回复: 4

[随便港港] 江苏公布首批107个省级传统村落,南通7个入选

[复制链接]

该用户从未签到

发表于 2020-4-8 08:01 | 显示全部楼层 |阅读模式
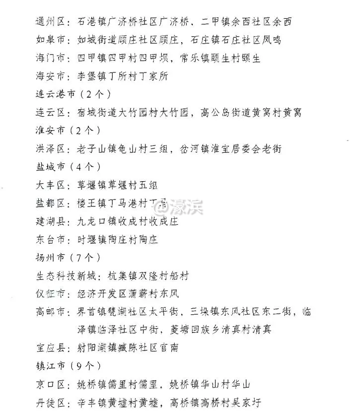
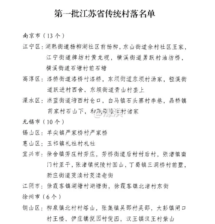
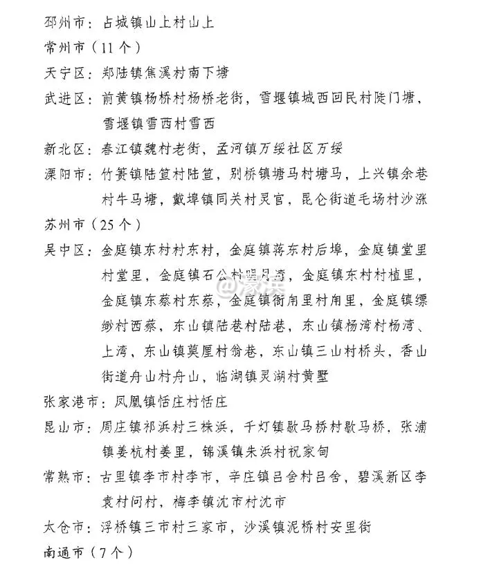
4月7日上午,江苏省住房城乡建设厅发布,经过三年的精心培育,首批107个江苏省传统村落名单正式出炉。

cfbf89c3-5665-4a7b-a02a-64896d9c3c85.png 8479a203-6531-42c3-bc64-1a19a8e470e2.png 1cee63f1-1683-4e58-8b00-530b75680a58.png 085348bf-ef7b-4b3b-8853-3af82df56264.png eb0b4fb6-b6eb-47c9-ada6-245e41f079f1.png

来源:微讯江苏微信公号、新江苏微信公号







南通0

该用户从未签到

发表于 2020-4-8 08:51 来自手机客户端 | 显示全部楼层
现在还有传统村落么?
回复 支持 1 反对 0

使用道具 举报

该用户从未签到

发表于 2020-4-8 08:56 | 显示全部楼层
南通少了,应当10个左右。
回复 支持 1 反对 0

使用道具 举报

该用户从未签到

发表于 2020-4-8 23:03 来自手机WAP | 显示全部楼层
本来先锋镇叫老三余头,有很老的老街,全被拆了,盖了横平竖直的毫无特色钢筋混凝土建筑!简直是太没远见了!唉
回复 支持 反对

使用道具 举报

该用户从未签到

发表于 2020-4-9 08:24 来自手机客户端 | 显示全部楼层
苏州这么富,居然25个?就不能多给点苏北地区吗?不公平
回复 支持 反对

使用道具 举报

您需要登录后才可以回帖 登录 | 注册

本版积分规则

手机版|无图版|站务联系 | 商务合作 | 平台公约

信息产业部备案:苏ICP备05014191号-1 经营性ICP许可证:苏B2-20110445 苏公网安备 32060202000307号 © 2001-2019 0513.org All Right Reserved.

投诉争议 技术支持:第一互联 GMT+8, 2025-12-7 17:32 , Processed in 0.149055 second(s), 14 queries , MemCache On. 站点统计

快速回复 返回顶部 返回列表