濠滨论坛

点击扫描二维码

查看: 29509|回复: 0

[新闻快讯] 两大重要变化!明天0时起执行……

[复制链接]

该用户从未签到

发表于 2020-3-28 17:13 | 显示全部楼层 |阅读模式
明天零时起
所有入境来沪人员一律
集中隔离健康观察14天
按照国务院应对疫情联防联控机制相关部署,上海市新冠肺炎疫情防控工作领导小组办公室决定,从3月28日零时起,对所有入境来沪人员一律实施为期14天的集中隔离健康观察。
上述措施实施后,对已经居家隔离的,继续实施隔离直至期满14天,并进一步落实从严管控的各项措施。对入境的外交人员和从事重要经贸、科研、技术合作的人员,另有规定的按规定执行。
同时,本市将采取人性化管理措施,对老人、未成年人、孕产妇、行动不便的、有老人或小孩需要看护的、患有基础性疾病等原因不适宜集中隔离的人员,统一在各区留验点进行核酸检测,检测结果为阴性且具备居家隔离条件的,并经严格核定审批后,可申请实行居家隔离。
全市各区、各部门、各单位要认真贯彻国务院应对疫情联防联控机制相关要求,全面压实属地、部门、单位、家庭和个人责任,强化联防联控、精准防控,保证无缝对接和闭环运作;坚持群防群控、协同联动,继续严格落实“四早”措施和社区防控,坚决防范境外疫情输入。请注意!
这条政策是针对所有入境来沪人员的。对上海口岸入境转往苏浙皖三省的人员,继续发挥长三角联防联控机制作用,由三省派驻工作组到本市机场直接送至目的地,确保做好封闭式转送保障工作。其他经上海口岸入境转往其他省市(除苏浙皖外)的人员,一律在沪实施为期14天的隔离健康观察。

3月26日民航局宣布国内每家航司至任一国家航线只能保留1条每航线每周班次不超过1班调减航班
自3月29日起开始执行
0c96537acd4e07352415296dae3cf4fd.jpg
国航
836248fba31a4b44ca462af24479c6d8.jpg

南航
e82ae597dd067c0dcefc94ee007ca5e5.jpg

东航
a7243738cc14bb267cf7505f84221814.jpg

海航、首航
8b48dd71cd60f59e4ecb02683e1c79ff.jpg
注:此航班时刻表从3月29日起执行,目前海航的两个国际航班周几执飞待定。

厦航
(航班有变化,请查看“中国民航网”微博)
ce55f51069b63987c6974ea4a3c7b39e.jpg

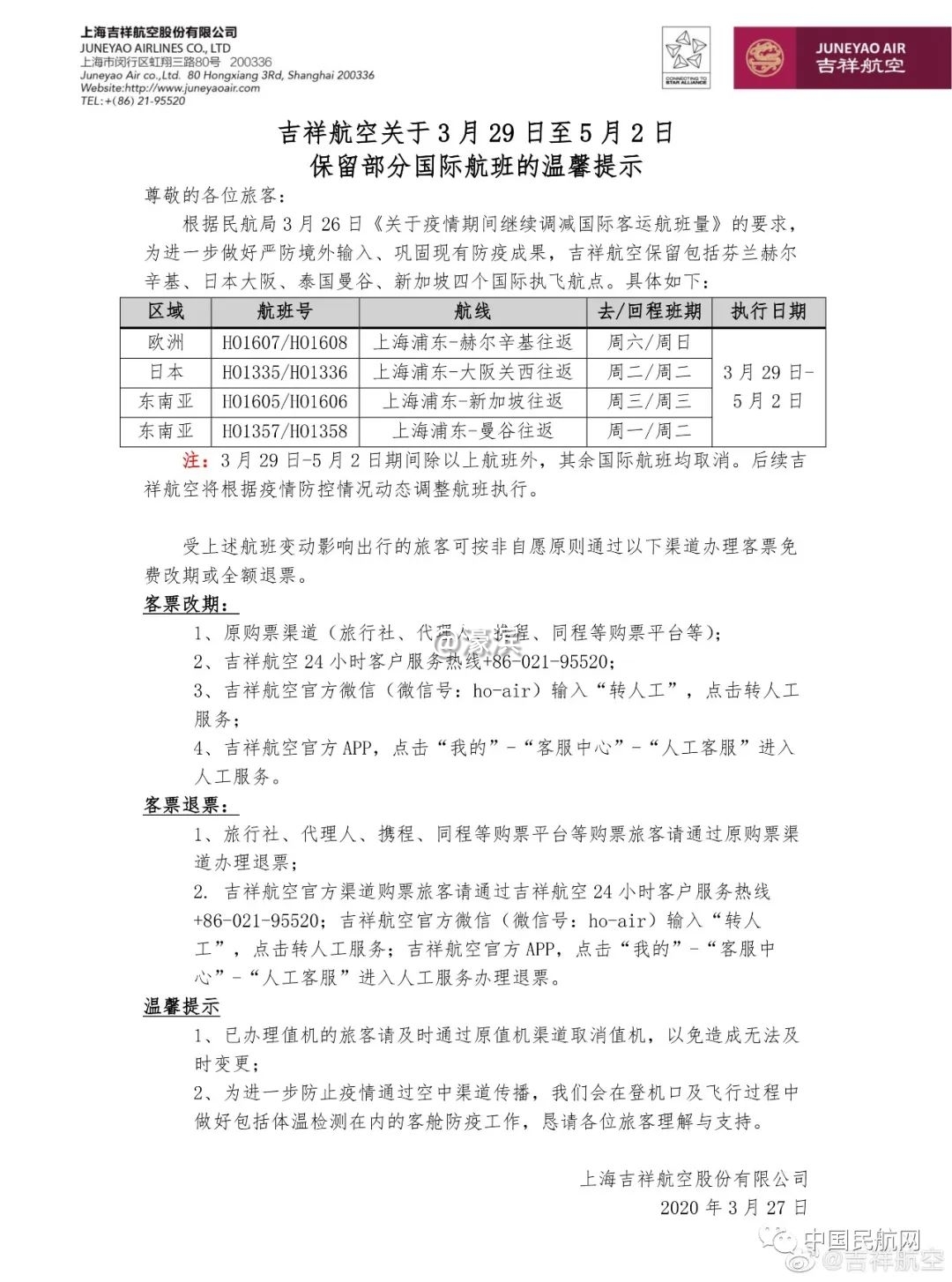
吉祥航空
3415b3a637dacee2a7e7f4712301c151.jpg

春秋航空
d0b61676d681e247bde89b6cd34d7934.jpg
注:3月29日-5月2日期间,除以上国际航班外,春秋航空其余国际航班均取消。

多地陆续出台入境防疫新政
另外,继北京之后,广州、上海、山东等地陆续出台入境防疫新政,严防疫情输入。

广州:自3月27日6时起,对所有经广东口岸入境人员(含港澳台地区,含中转旅客)实行核酸检测全覆盖,并集中隔离医学观察14天,集中隔离食宿费用自理。
上海:自3月28日零时起,对所有入境来沪人员一律实施为期14天的集中隔离健康观察。

山东:自3月27日起,凡从山东口岸入境的人员,均须就地集中隔离14天,在抵达集中隔离点当天和第13天各进行一次核酸检测。

来源 | 上海发布、中国民航网、央视新闻







南通0
您需要登录后才可以回帖 登录 | 注册

本版积分规则

手机版|无图版|站务联系 | 商务合作 | 平台公约

信息产业部备案:苏ICP备05014191号-1 经营性ICP许可证:苏B2-20110445 苏公网安备 32060202000307号 © 2001-2019 0513.org All Right Reserved.

投诉争议 技术支持:第一互联 GMT+8, 2025-12-7 10:29 , Processed in 0.181382 second(s), 14 queries , MemCache On. 站点统计

快速回复 返回顶部 返回列表