濠滨论坛

点击扫描二维码

查看: 7496|回复: 2

[新闻快讯] 我省明确开学时间!

[复制链接]

该用户从未签到

发表于 2020-3-21 20:02 | 显示全部楼层 |阅读模式
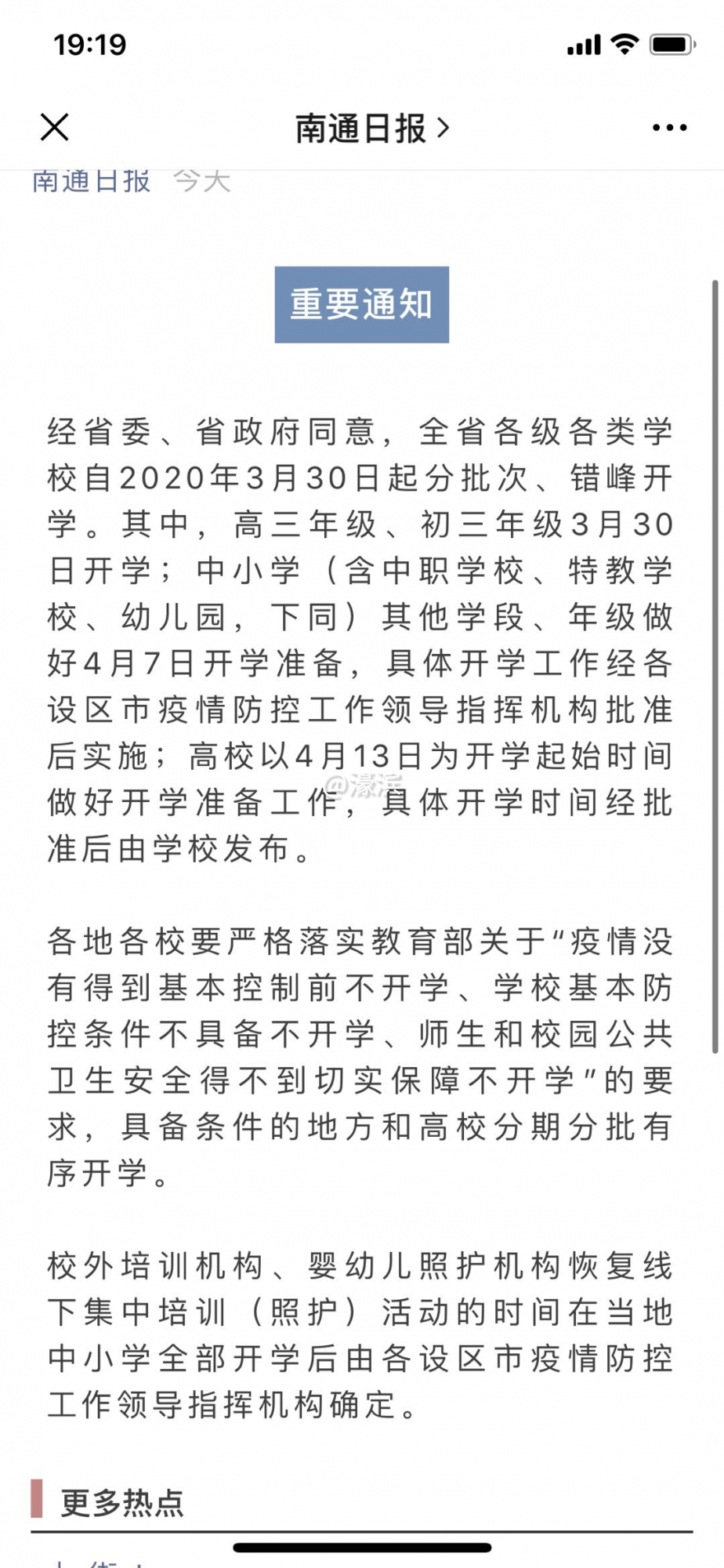
高三年级、初三年级3月30日开学;中小学(含中职学校、特教学校、幼儿园,下同)其他学段、年级做好4月7日开学准备,具体开学工作经各设区市疫情防控工作领导指挥机构批准后实施;高校以4月13日为开学起始时间做好开学准备工作,具体开学时间经批准后由学校发布。南通0
474a2cc9709e103f824acbe90e472bf.jpg

该用户从未签到

 楼主| 发表于 2020-3-21 20:14 | 显示全部楼层
最美开学季,“神兽”归笼时。普天同庆!
回复 支持 反对

使用道具 举报

该用户从未签到

发表于 2020-3-22 00:45 来自手机WAP | 显示全部楼层
好多在国外的中国人有可能接触了国外的冠状病毒,然后回国,接触了学生,然后学生到校再传染同班同学,然后全校爆发。。。然后就会有更长的时间开不了学了,我觉得还是保守点吧,谁也没办法战胜自然灾害
回复 支持 反对

使用道具 举报

您需要登录后才可以回帖 登录 | 注册

本版积分规则

手机版|无图版|站务联系 | 商务合作 | 平台公约

信息产业部备案:苏ICP备05014191号-1 经营性ICP许可证:苏B2-20110445 苏公网安备 32060202000307号 © 2001-2019 0513.org All Right Reserved.

投诉争议 技术支持:第一互联 GMT+8, 2025-12-7 08:35 , Processed in 0.169029 second(s), 14 queries , MemCache On. 站点统计

快速回复 返回顶部 返回列表