濠滨论坛

点击扫描二维码

查看: 47371|回复: 0

[普法说案] 刑满释放的确诊女子,如何突破武汉封城返京?

[复制链接]

该用户从未签到

发表于 2020-2-27 16:12 | 显示全部楼层 |阅读模式
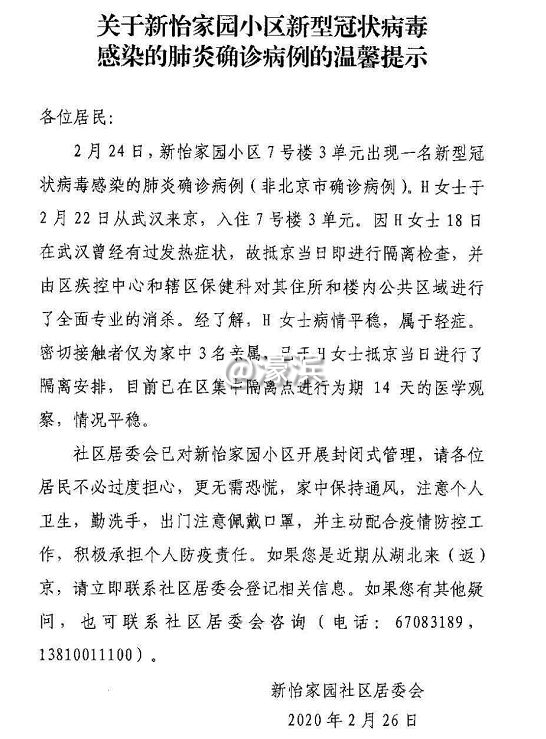
2月26日,北京市东城区崇外街道新怡家园社区居委会通过微信公众号发布确诊病例提示称,2月24日,新怡家园小区7号楼3单元出现一名新型冠状病毒感染的肺炎确诊病例(非北京市确诊病例)。
8f45745c93769ea67e53b9bcbb390966.jpg
根据北京疾控中心发文:

黄女士,2月18日开始间断性发热5天,伴咽部不适,当时居住地为武汉。2月22日凌晨2:00由其北京家属自驾车到京,经体温筛查后入住其家属所在的东城区新怡家园小区7号楼。

七大疑问

一、在武汉如此严格防控之下,正常人尚且无法离开武汉,一个确诊人员如何离开武汉?

按照疫情防控指挥部相关规定,除特许车辆和人员外,其他出城人员需按照属地管理原则,由所在地的区级防疫指挥部批准,开具相关证明,并向市一级防疫指挥部报备才可放行。

整套流程为:所有申请离汉人员均需向所在地的区疫情防控指挥部提出申请并经其批准后,报市疫情防控指挥部备案,随后才能携带相关证件至进出城通道的综合服务站点,进行相关检测后方能出城,整套流程时间至少为两天。

就目前通报情况来看,可以得出两个事实:该名黄姓女子,未向组织部进行备案,也并没进行检测,因为一旦检测,确诊病例是无法在离开武汉的,也有一种可能,相关部门失职,违法违规发放通行证。

那么是否有诸如刑满释放的外地人员可以离汉的通告,可别说,还真有。

2月24日上午,武汉市新冠肺炎疫情防控指挥部第17号通告称,因保障疫情防控、城市运行、生产生活、特殊疾病治疗等原因必须出城的人员以及滞留在汉外地人员(以下简称出城人员)可以出城,但要坚持错峰出城、分批实施,适时安全有序原则。几个小时后,武汉再发第18号通告称,第17号系市指挥部下设的交通防控组未经指挥部研究和主要领导同志同意发布的,现宣布该通告无效,并对相关人员进行了严肃的批评处理。

但该名女子22号从武汉来京,也就是说,并非通告生效的那几个小时出京。同时,从上面通告立废来看,目前武汉疫情直接负责的最高领导部门是指挥部,副市长说了都不算。

那么,该名女子能够成功出城,究竟背后有什么力量?

二、女子既然已经在当地确诊,为何还能一路绿灯离开武汉进入北京,回到小区之中?

根据报道称,该名女子由家属从武汉自行接回北京,也就是开车去开车回。我们先来看一下,如何在确诊状态下从武汉开车回到北京:

第一,家属获取防疫工作证明进入武汉。
第二,发热状态下离开武汉。
第三,发热状态通过沿途所有关卡。
第四,发热确诊状态进入北京。
第五,通过小区检测顺利进入小区。

此前,外地返京人员进行居住小区都能遭遇重重困难,该名黄姓女子不仅能够从武汉到北京一路上的各路关卡视之无物,还能进入小区,并且神奇地通过了小区检测?难道黄姓女子一路上都是间歇性发热?一到检测体温就恢复正常?

其次,北京疫情设防很严,就算这名家属在武汉有如此能量可以出城,但是北京可不是“任性之地”,这名黄姓女子和家属究竟是“能量通天”,还是刻意隐瞒真相?

三、黄姓女子是否有特殊背景?

我们首先看一下黄姓女子所住的小区东城区欣怡家园小区(天安门附近小区),均价12万一平米,每套均价2000万,小区共8栋楼,1624户。目前在售19套,均价2000万每套,在租4套,平均2万每月。

d6edc22a50930c799ca195f3b3761ea3.jpg

这是随便在一房产网站上查询的价格,130平2居室,竟将近2000万。黄姓女子即使不是达官显贵,也必定是富甲之人。不做恶意揣测,但至少可以肯定该名黄姓女子并非平常百姓家。

疑问四、该名女子是否为武汉女子监狱刑满人员?监狱是否履职?

武汉女子监狱一直都是疫情较为集中之地。据中央政法委官微,截至2月23日,湖北监狱系统现有罪犯确诊病例323人,其中武汉女子监狱279人。

根据新京报报道,武汉女子监狱工作人员表示,近期未释放犯人,目前犯人都处于滞留状态,但事实真是如此吗?

8b354684025d485be96c52f2e0805a15.jpg
但据司法部最新消息:2月26日,经中央政法委批准,司法部牵头,由分管副部长刘志强带队,会同中央政法委、最高人民检察院、公安部组成联合调查组,赴湖北就武汉女子监狱一名刑满释放人员感染新冠肺炎到京事件进行调查。
d5fa1383f1377ccb7d5e8b2858fd2afc.jpg

从司法部消息看,该名女子就是武汉女子监狱刑满释放人员,而并非如武汉女子监狱表示的近期未释放犯人,那么武汉女子监狱为何要隐瞒呢?何况,武汉女子监狱一向是疫情重灾地,防疫控疫理应严之又严,就算黄姓女子刑满释放,也应当密切监控,严格进行医学观察,万万不能离汉。根据《武汉市新型冠状病毒感染的肺炎疫情防控暂行办法》第十六条 有关部门应当加强流动人员管理,对检测发现有疑似症状的人员,实施临时隔离,进行医学观察,必要时移交指定的医疗机构。而事实却是恰恰相反,黄姓女子离汉返京?武汉女子监狱没有任何反应,最终是家属向社区报告病情,对此,武汉女子监狱的疫情防控管理是否严重失职?

五、各地防疫关卡、防疫管理是否失灵?

根据我国法律规定,“被判刑坐监狱的人,户口原则上会被注销,等刑满释放时,再凭监狱出具的相关证明,回户口原籍地办理户口落户。

由于该名黄姓女子刚刑满释放,户口还处于注销状态,并无正式身份(临时身份证)。就这样一个没有正式身份的人,确诊患病,出汉入京,任意妄为,如入无人之境,不仅让人疑惑,各地防疫关卡、防疫管理是否形同虚设?是否严格落实到位?连北京都沦陷了,其他地方又如何呢?

还好这家人还算有点责任心,在发病时如实向社区报告,倘若又像之前某些案例,一不上报,二不自觉,逛遍四周街道、超市、商场,后果难以想象。但是,这家人倘若真的有责任心,病人难道不应该留在武汉,而不是返回北京吗?

六、黄姓女子密切接触之人,仅有三人吗?

根据北京疾控中心发文,“北京经综合研判,该女士进京后的密切接触者为其3名家属,无其他密切接触者。”

的确,黄姓女子家属仅有3人,但是问题在于,从武汉到北京一路上总得停服务区、上洗手间吧?汽车总得加油吧?这一路上接触的人又有多少呢?而这些被接触的人,他们并不知道自己接触了确诊病例,也不会采取相应隔离措施,这些不知道的B类人群,恰恰是疫情防控的关键啊!

七、黄姓女子是否触犯危害公共安全罪?家属是否帮凶?

目前可以肯定的是,黄姓女子一家人的行为已经违反疫情防控相关法律。根据《中华人民共和国传染病防治法》和《武汉市新型冠状病毒感染的肺炎疫情防控暂行办法》第十二条, 任何单位和个人对新型冠状病毒感染的肺炎疫情,不得隐瞒、缓报、谎报或者授意他人隐瞒、缓报、谎报。

黄姓女子一家人能从武汉回到北京,显然一路上谎报、瞒报,不然不可能回京,这一点应当严格追究法律责任。如果在回京高速路上致使服务区、加油站等人员感染,引发更大疫情,将涉嫌触犯危害公共安全罪,家属则为帮凶。

来源:文中信息综合司法部、北京疾控中心、新京报等

南通0
您需要登录后才可以回帖 登录 | 注册

本版积分规则

手机版|无图版|站务联系 | 商务合作 | 平台公约

信息产业部备案:苏ICP备05014191号-1 经营性ICP许可证:苏B2-20110445 苏公网安备 32060202000307号 © 2001-2019 0513.org All Right Reserved.

投诉争议 技术支持:第一互联 GMT+8, 2025-12-6 11:38 , Processed in 0.197187 second(s), 14 queries , MemCache On. 站点统计

快速回复 返回顶部 返回列表