濠滨论坛

点击扫描二维码

查看: 32519|回复: 0

[普法说案] 紧急提醒:微信卖口罩,你可能已涉嫌犯罪!多人被抓!

[复制链接]

该用户从未签到

发表于 2020-2-18 15:26 | 显示全部楼层 |阅读模式
a4fedf84517c13f59720a03832a5ab7a.jpg

同时也看到一个怪现象
药店、京东、淘宝等基本都 “无货“
但朋友圈里“货”却越来越多了
若是货真价实
能帮助到朋友
那算是功德无量的事
但就怕
货不真价不实
卖口罩的可能会摊上大事儿


何为大事儿是指的牢狱之灾切莫只图赚钱莫忘好多赚钱的方法都写进了刑法里

售卖的口罩符合国家质量标准
但商标是假的
则有可能涉嫌销售假冒注册商标的商品罪
最高可判7年

售卖的口罩符合国家质量标准
但价格过高
获利数倍甚至数十倍
则很容易触犯非法经营罪
只要售卖的口罩金额在5万元以上
或者赚取的数额在一万元以上就危险了

售卖的口罩不符合国家质量标准
则有可能触及销售伪劣产品罪
同样只要销售金额达到5万元以上
就摊上大事儿了
最高刑期可达无期

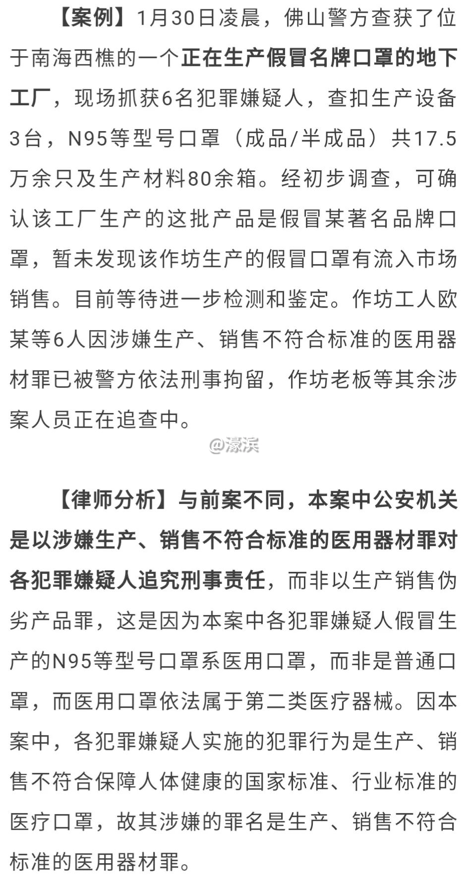
售卖的是不符合标准的医用口罩
如医用n95或者医用外科口罩等
则有可能涉嫌销售不符合标准的医用器材罪
最高可判无期徒刑
该罪无销售金额限制
只要这些口罩足以严重危害人体健康就构成该罪

没口罩谎称有口罩
没有正规进货渠道
又在微信里售卖的
收了钱不提供口罩或者无法提供口罩的
那么你就危险了
当售卖金额超过5000元就有可能涉嫌诈骗罪
注意不是获利金额是售卖金额

口罩是否符合国家标准
不是肉眼就能区分的
当然一看就是假的的
那一定不符合
但也有看着和真的一样
但一鉴定不符合的

所以售卖口罩
进货渠道不知底的
非正规渠道的
是存在风险的
口罩不是你想卖想卖就能卖的

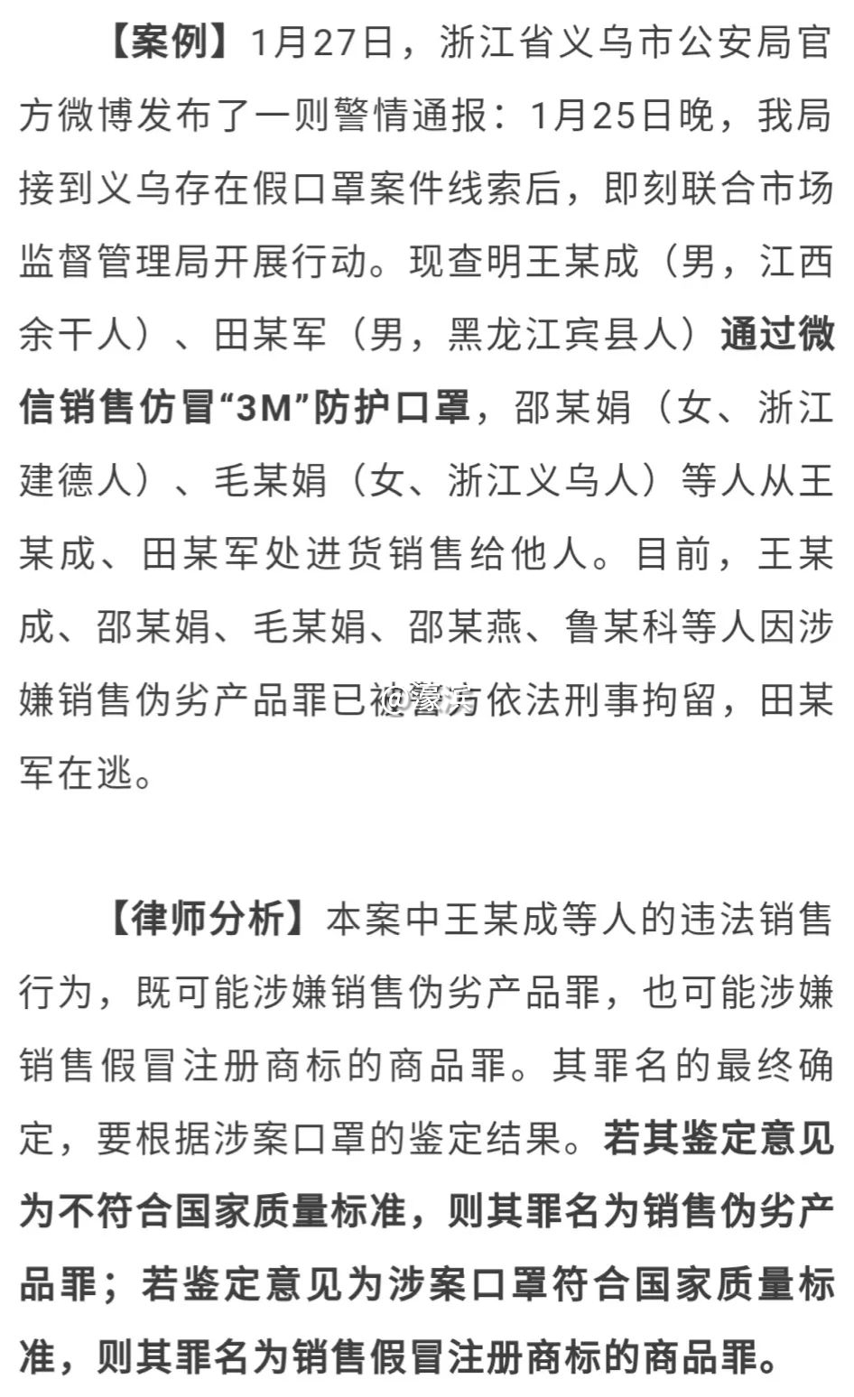
艺人黄智博涉嫌以“卖口罩”为名实施诈骗,被批捕!

2月17日,上海市浦东新区人民检察院从快批捕一起口罩诈骗案,犯罪嫌疑人系曾经参加过选秀类节目的艺人黄某。经记者核实,黄某就是参加过《以团之名》的黄智博。
下面我们就来看看,在微信上售卖口罩都可能涉嫌哪些罪名

01
生产、销售假冒伪劣产品罪
____
aa79bfb43ffb61529e1ecfa4d42e7fa7.jpg

3b6e96bd675e5822c2c3c803a8d73e44.jpg


刑法第一百四十条
【生产、销售伪劣产品罪】生产者、销售者在产品中掺杂、掺假,以假充真,以次充好或者以不合格产品冒充合格产品,销售金额五万元以上不满二十万元的,处二年以下有期徒刑或者拘役,并处或者单处销售金额百分之五十以上二倍以下罚金;销售金额二十万元以上不满五十万元的,处二年以上七年以下有期徒刑,并处销售金额百分之五十以上二倍以下罚金;销售金额五十万元以上不满二百万元的,处七年以上有期徒刑,并处销售金额百分之五十以上二倍以下罚金;销售金额二百万元以上的,处十五年有期徒刑或者无期徒刑,并处销售金额百分之五十以上二倍以下罚金或者没收财产。

刑法第二百一十四条
【销售假冒注册商标的商品罪】销售明知是假冒注册商标的商品,销售金额数额较大的,处三年以下有期徒刑或者拘役,并处或者单处罚金;销售金额数额巨大的,处三年以上七年以下有期徒刑,并处罚金。

02
生产、销售不符合标准的医用器材罪
____
37daf50db39a1a486a8b671f30cc99e7.jpg

3b5a695f012706df819902b0bddcbccc.jpg

刑法第一百四十五条
【生产、销售不符合标准的医用器材罪】生产不符合保障人体健康的国家标准、行业标准的医疗器械、医用卫生材料,或者销售明知是不符合保障人体健康的国家标准、行业标准的医疗器械、医用卫生材料,足以严重危害人体健康的,处三年以下有期徒刑或者拘役,并处销售金额百分之五十以上二倍以下罚金;对人体健康造成严重危害的,处三年以上十年以下有期徒刑,并处销售金额百分之五十以上二倍以下罚金;后果特别严重的,处十年以上有期徒刑或者无期徒刑,并处销售金额百分之五十以上二倍以下罚金或者没收财产。
____
03
非法经营罪
____
23f22fa8612cd6ba5c01c16b1b24255f.jpg

刑法第二百二十五条第四项
【非法经营罪】违反国家规定,有下列非法经营行为之一,扰乱市场秩序,情节严重的,处五年以下有期徒刑或者拘役,并处或者单处违法所得一倍以上五倍以下罚金;情节特别严重的,处五年以上有期徒刑,并处违法所得一倍以上五倍以下罚金或者没收财产:(四)其他严重扰乱市场秩序的非法经营行为。
____
04
诈骗罪
____
6dd8bcffe841eb0cac5c93d0e1079b5d.jpg

88005b795bbfb5c01f568619a41c7596.jpg

刑法第二百六十六条
【诈骗罪】诈骗公私财物,数额较大的,处三年以下有期徒刑、拘役或者管制,并处或者单处罚金;数额巨大或者有其他严重情节的,处三年以上十年以下有期徒刑,并处罚金;数额特别巨大或者有其他特别严重情节的,处十年以上有期徒刑或者无期徒刑,并处罚金或者没收财产。本法另有规定的,依照规定。
____
05
(过失)以危害方法危害公共安全罪
____
163a6bb004649f3f0066a23b8f4953e1.jpg

                                          
db5fb14de114055df243e9699d891fd1.jpg


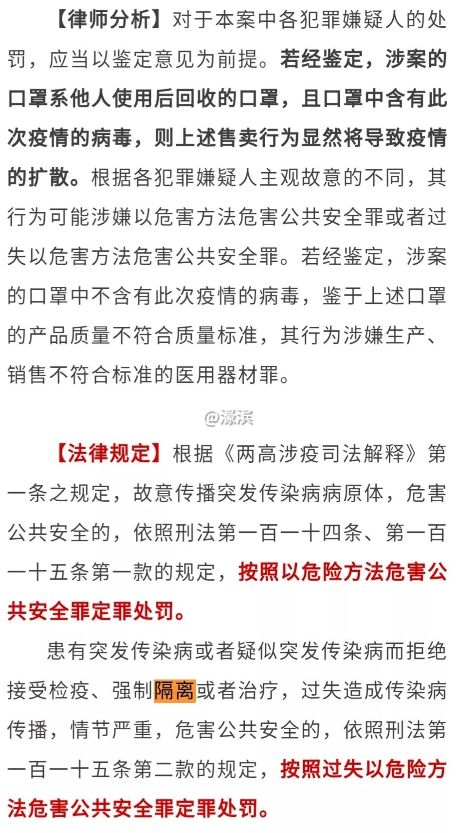
刑法第一百一十四条
【以危险方法危害公共安全罪】放火、决水、爆炸以及投放毒害性、放射性、传染病病原体等物质或者以其他危险方法危害公共安全,尚未造成严重后果的,处三年以上十年以下有期徒刑。
刑法第一百一十五条
放火、决水、爆炸以及投放毒害性、放射性、传染病病原体等物质或者以其他危险方法致人重伤、死亡或者使公私财产遭受重大损失的,处十年以上有期徒刑、无期徒刑或者死刑。
【过失以危险方法危害公共安全罪】过失犯前款罪的,处三年以上七年以下有期徒刑;情节较轻的,处三年以下有期徒刑或者拘役。
来源 | 法治之声、刑事正义南通0
f5d8bb23f8b627c562c9ae8ed9ab8873.jpg
您需要登录后才可以回帖 登录 | 注册

本版积分规则

手机版|无图版|站务联系 | 商务合作 | 平台公约

信息产业部备案:苏ICP备05014191号-1 经营性ICP许可证:苏B2-20110445 苏公网安备 32060202000307号 © 2001-2019 0513.org All Right Reserved.

投诉争议 技术支持:第一互联 GMT+8, 2025-12-6 10:25 , Processed in 0.773378 second(s), 13 queries , MemCache On. 站点统计

快速回复 返回顶部 返回列表