濠滨论坛

点击扫描二维码

查看: 53312|回复: 9

不上班的日子,你还能撑多久?丨关于钱的13个问题

[复制链接]

该用户从未签到

发表于 2020-2-5 12:13 | 显示全部楼层 |阅读模式
未来会更好,还是会更坏?
& ]9 _& _, V# S
这个春节过得真不一般。
2 W1 l4 Y# G# h' D, A) c4 T3 X
一放假,我便与家人参加了一个邮轮游。年初三回来以后,感觉已经变了天。

; S( q7 W% p) A; n( P: @
人人都戴上了口罩不说,我们想改善一下伙食,却发现连菜场都关了。

+ e+ {* t$ q; Y- k% h' y( y
反倒是经常光临的一家小餐馆的老板,在朋友圈求助,节前屯的海鲜和蔬菜,低价出售,愿意送货上门。
/ v" t! {- R. c" D# z- R) M
我一边吃着虾蟹,一边琢磨,这下所有的餐馆可怎么办啊。
, c* p7 L8 C. d
船上信号不好,刷朋友圈特别费劲,所以前面那几天,我对于情况的严峻程度,并没有什么感觉;回到城市中,便开启了一轮心惊肉跳的体验。

# F! \% l2 B& V+ L0 j4 \
一会是某5000人邮轮出现17人发热,一会是某地20人开会,感染了11个人。
8 I; b9 {1 K; {) L/ l
我每天一早醒来,只要点开朋友圈和微信群,就感觉漫天都是坏消息。看多了简直胸闷,叹气都比以前多了。
. ~% X9 d" V* u
再后来,我索性关了朋友圈,既不看,也不发。每天在家里看看书,陪家人聊聊天,感到安心了不少。

. t$ m5 @0 b; l  @& e$ y
“真实的情况,可能比新闻联播差,但一定比微信朋友圈好”。
  Z1 T' y( x$ V4 n. S7 _5 C' F% R1 T% u
这句评论不仅可以描述过去一个月发生的事情,对于现在以及接下来的一段时间,也同样适用。

( H- w3 B7 _& }: N0 m' l
- c& G; K2 y6 W+ x% _( `
谨慎乐观,是什么?
  X0 M0 N% i" o- \
关掉朋友圈,也许只是回归理性的第一步。我开始往前看时,我意识到除了自己和家人的健康,生活还在继续出题。
) \8 ^$ G( q/ N: G# P1 ~+ i
比如,大家越来越多地讨论起了钱包——“如果不上班,你手上的钱能够支撑多久?”

6 v/ g7 n6 g7 G) u6 o6 o
271f38c94ab0b93dcbff260e5f1d2b40.jpg
38b425dcaaa09baae844812c028d1ab4.jpg
( g6 S& t; @' G- e
而我呢,作为一家小公司的CEO,对于这个变化的感知也会更强:整个团队的“钱袋子”,每个成员的日常生活,都与我息息相关。
$ m: |' b' \# T# K. H
从这个角度看,你我都加入了这场疫情的持久战。

; P0 j7 M' C% p2 B$ V; @9 S
不过,我还是相信:稳住,我们能赢!
9 [* ~' y; k5 v2 i$ i; \# z
谨慎乐观,落到财务上,是重视之前容易忽略的一个方面——家庭现金流的管理。

( X) f. Y. N  M# U& u. J' f! s
假期中,我有个朋友圈有一番讨论,就很典型:月薪5万+的家庭,向月入6千的朋友哭穷。
- S1 ]; X" K9 x' n% x- t
家庭月收入5万+的朋友,先生每月收入中,有很大比例是销售提成。疫情影响下,预计这几个月,收入少个1-2万是很正常的。
1 I) ~* C% i/ K0 y+ R( i3 b
但她家每月光房贷就接近2万,这收入的波动,打击不小。

; h! w* l6 y/ R
而月入6千的朋友,生活在某三线城市,月开销不大,前两年房贷也还清了,抗压能力就强不少。
' x2 ~( U1 F1 y" U: ?/ v8 A
财务中有句话,叫做Cash is the King(现金流为王)。

8 F% X8 r7 U. @3 j
44cf416b43f24653eb708af8d129bbd2.jpg

( s! z7 D) h" ~. t% B
这不仅是因为,
现金流是可以帮助我们抗住波动,活下去(谨慎的底气);
也可以帮助我们在危机中挖掘机会,抓住它(乐观的能力)。
+ {0 D/ l6 U" W; P/ J
最直接的一个例子,昨天大跌中,有现金的朋友,才有更多底气加仓。

' T% E+ y/ U# o5 K1 Q
# d& V7 ?0 M* _% W
一张自检表
增强你的「财务免疫力」
4 x- r& ~) @) Y. Q# ?1 ~
乐观,本质上会让我们看得更远,更积极地拥抱不确定性。
8 g7 s- o. H  R
前几天朋友忽然问我,“是我们老了吗,还是确实进入了地狱模式?目之所及都是人生艰难啊。”
& a' x  N. F1 P- h8 d
网上有一种观点说,现在最焦虑的,就是像我这样三四十岁的“中年人”。
# \% u/ q( W5 ?# b" m* z
年纪大的人什么大风大浪没见过,所以不会太焦虑,甚至一开始不戴口罩;
年纪小的人,觉得一定可以渡过难关,就让大人们去操心吧。

8 v! J# s/ }3 e; b' q8 q. a+ q
所以对于我们这一代人来说,这个事件是一次全方位的免疫力升级。

1 C9 U) ~$ o8 k7 L
免疫力,才是一个人的核心竞争力。不单单是指身体健康上的,也包括我们的心理上的,财务上的。
- t$ R- `  V& W  q; j8 ?7 s& M- z
免疫力,就是抵抗力。虽然大部分时候,你对它的感知不明显,但遇到极端的危险时,“禁得起折腾”,甚至可能越折腾越“强壮”,就变得格外珍贵了。

! V8 M' L; o  |9 _+ S& U4 {
而所谓的财务免疫力,也可以围绕“现金为王”来思考。

- v- a4 V) j6 C. A( B' x
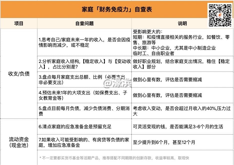
如何让自己、让家人,更好地“赢”过这场战“疫”,你也不妨拿出纸和笔,或者至少在心里回答这份自检表中的13个问题吧。
: }  ?, a/ ~/ K: F* N$ w* ^$ J
23b2b5901631af0a9f7d0bea271efa0f.jpg e3f7ddd783d93b4811732ef4618e0b91.jpg
4 j3 Q, ]) z; U  ?1 {8 ~
+ J2 u) I: k% M" `/ L% ~
相信回答完这13个问题,你会对“谨慎乐观,现金为王”有更具体的理解。

4 X  s. H9 \, y, d; h) ~- R9 E8 ^
& C* N' U2 s4 d* D4 I$ e
多说两句

' f# X( ~2 s. z
最后想和大家再聊几句心里话。
1 a6 S$ N/ J/ |) {
突如其来的疫情,在一夕之间,改变了你与我的生活状态。

6 L+ f, V' q8 K( E: j
在这短短几天中,我们经历了恐慌、紧张、悲伤甚至绝望。但同时我们也能看到,抗击疫情组织有力,社会各界自发支援,善意与温情也在时时传递着。
' a! u* g) l9 ^: @
我希望我能把这次疫情,当做一次重新审视自己的机会。
. I% Q3 V( ~; ?. ~) q3 g
借由这样的极端情况,我重新整理了我的财务、健康与生活本身。

- k$ H: z- z0 O9 c2 s4 X: H( L
我花了更多时间与家人相处,与同事朋友在线上沟通交流。甚至,我变得比平时更自律。

8 B: f. p* O' h) m, |
希望在这次疫情过去以后,我们并非一无所获。

! X- x2 ?! p( E
今天在B站,看了武汉青年用镜头拍下的《武汉封城》实录。
) z- o0 ?$ D5 C, p3 U5 e
看完我很感动,我想谢谢这些用实在的行动抵御未知的人。
在这样一个寒冷而忧伤的夜晚,我希望我也能做到这样。

+ {+ U5 K3 g* H
也感谢你,阅读今天的文章。
: L0 z7 J  V8 Q
来源:
简七读财
3 @7 o, I+ i2 o) ]! M, {' j: s

$ a9 t  `6 U4 l; O3 e, ?" t! O6 J* E  E' @

- J5 S% `0 @$ G$ [" \6 F! \  B9 q$ r( J0 X9 Y' i) j/ |' D
南通0

该用户从未签到

发表于 2020-2-5 12:13 | 显示全部楼层
我没有成家,自己挣得工资自己花,但也觉得有压力
回复 支持 反对

使用道具 举报

该用户从未签到

发表于 2020-2-5 12:13 | 显示全部楼层
这个时候,真的对一份稳定的工作有了深刻理解
回复 支持 1 反对 0

使用道具 举报

该用户从未签到

发表于 2020-2-5 12:14 | 显示全部楼层
疫情过后,我要更加好好赚钱,理财理生活
回复 支持 反对

使用道具 举报

该用户从未签到

发表于 2020-2-5 12:15 | 显示全部楼层
负债很多,又不能工作,这日子没法过了
回复 支持 反对

使用道具 举报

该用户从未签到

发表于 2020-2-5 12:49 来自手机客户端 | 显示全部楼层
我最多一年连休四个月,每月还按时还贷款。那时不知不觉也挺过来了。
回复 支持 反对

使用道具 举报

该用户从未签到

发表于 2020-2-5 15:46 来自手机客户端 | 显示全部楼层
每个月一万多房贷的我怎么办?
回复 支持 1 反对 0

使用道具 举报

该用户从未签到

发表于 2020-2-5 19:16 来自手机WAP | 显示全部楼层
我只关心房贷,信用卡怎么还
回复 支持 1 反对 0

使用道具 举报

该用户从未签到

发表于 2020-2-5 20:03 来自手机客户端 | 显示全部楼层
书香郡 发表于 2020-02-05 12:496 A' B- l6 d+ F2 F2 \
我最多一年连休四个月,每月还按时还贷款。那时不知不觉也挺过来了。

+ c& P0 d$ H1 H% j那是你房贷压力小,对于那些工资的大部分用来还房贷的日子难过了,所以做任何事都要想多点,不要把自己太累。
回复 支持 2 反对 0

使用道具 举报

该用户从未签到

发表于 2020-2-6 18:22 来自手机WAP | 显示全部楼层
追江赶海123 发表于 2020-02-05 20:03
, E# r; |' z4 ?; a, ~那是你房贷压力小,对于那些工资的大部分用来还房贷的日子难过了,所以做任何事都要想多点,不要把自己太累。
% n  d( d8 Y! I+ {0 b
每月扣除五险两金拿到手刚好够还房贷,压力还不大???年底年终奖四万多点刚好过年花剩下一小部分备着应急用,没了继续上班。
回复 支持 反对

使用道具 举报

您需要登录后才可以回帖 登录 | 注册

本版积分规则

手机版|无图版|站务联系 | 商务合作 | 平台公约

信息产业部备案:苏ICP备05014191号-1 经营性ICP许可证:苏B2-20110445 苏公网安备 32060202000307号 © 2001-2019 0513.org All Right Reserved.

投诉争议 技术支持:第一互联 GMT+8, 2025-12-6 07:58 , Processed in 0.211701 second(s), 17 queries , MemCache On. 站点统计

快速回复 返回顶部 返回列表