濠滨论坛

点击扫描二维码

查看: 473637|回复: 51

[随便港港] 传统节日E起评——城东街道“我们的节日”网络评论大赛获奖名单公布!

[复制链接]

该用户从未签到

发表于 2018-10-16 18:50 | 显示全部楼层 |阅读模式 来自:江苏
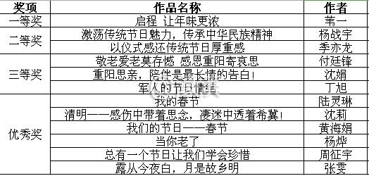
   城东街道“传统节日E起评--我们的节日”获奖名单

111.jpg

请获奖者于12.24日-12.30日,到城东街道办事处507(五一路苏建对面)领取荣誉证书,并将银行卡号和开户行发送到邮箱chengdjb@163,coм,奖金将以银行转账的方式发放。


    中华文化,博大精深。中国传统节日展现出的独特文化记忆让世界赞叹、让国人骄傲。
   
    在“不忘初心 砥砺奋进”的新时代里,崇川区互联网信息中心联合崇川区城东街道、江海网络文化研究会正式启动传统节日E起评——“我们的节日”网络评论大赛,邀请网络评论爱好者在新时代里话传统,用温暖人心的笔触展现出中华传统节日的深厚底蕴.

微信图片_20181017104541.png


主办单位:
崇川区互联网信息中心
崇川区城东街道
崇川区江海网络文化研究会

承办单位:


活动时间:
1、征稿阶段:即日起至2018年11月30日
2、评选阶段:2018年12月上旬
3、颁奖阶段:2018年12月中下旬


相关要求:
1、作品体裁不限,要求紧扣主题、观点鲜明。
2、字数在800-1200字内。
3、文章标题统一格式:【传统节日E起评】+标题+作者名
4、参赛作品应为原创作品,杜绝抄袭与一稿多投,一经查实取消评选资格。主办方拥有对全部参赛作品的任何形式的对外推广及播放权,作者享有署名权。


投稿步骤:
所有参赛作品,标题需注上“传统节日E起评 我们的节日”字样。
(1)网友请在濠滨论坛“静海杂谈”或“摄友俱乐部”版块发帖
(2)发帖后请在本主帖下方回复作品链接,并填写表格。
(3)将您的作品附上姓名、电话,发送至邮箱:chengdjb@163,coм


请各位网友先发帖,后填写报名表。发帖成功后,将链接私信给管理员“濠滨大玩咖”,或直接回复本帖,管理员将对所有作品进行汇总。如没有联系管理员,而造成后期统计遗漏,还望见谅。



奖项设置:
一等奖1名:奖金1000元及证书
二等奖2名:奖金800元及证书
三等奖3名:奖金500元及证书
优秀奖6名:奖金200元及证书

南通0

该用户从未签到

发表于 2018-10-17 15:41 | 显示全部楼层 来自:江苏
传统节日应该被中国人重视起来,而不是一味的洋节日
回复 支持 反对

使用道具 举报

  • TA的每日心情

    2014-5-22 17:03
  • 签到天数: 3 天

    [LV.2]偶尔看看I

    发表于 2018-10-17 15:42 | 显示全部楼层 来自:江苏
    我们的节日,中国的才是世界的!
    回复 支持 反对

    使用道具 举报

    该用户从未签到

    发表于 2018-10-17 15:43 | 显示全部楼层 来自:江苏
    今天是重阳节,看到这个帖子,感觉中国人就该多过这样的节日。
    回复 支持 反对

    使用道具 举报

    头像被屏蔽

    该用户从未签到

    发表于 2018-10-17 17:01 来自手机客户端 | 显示全部楼层 来自:江苏
    提示: 该帖被管理员或版主屏蔽
    回复 支持 反对

    使用道具 举报

    该用户从未签到

    发表于 2018-10-18 09:33 | 显示全部楼层 来自:江苏
    我们要重视传统节日,名族的东西不能丢
    回复 支持 反对

    使用道具 举报

    匿名
    发表于 2018-10-25 10:10 | 显示全部楼层 来自:江苏
    提示: 作者被禁止或删除 内容自动屏蔽
    回复 支持 反对

    使用道具 举报

    匿名
    发表于 2018-11-1 13:12 | 显示全部楼层 来自:江苏
    提示: 作者被禁止或删除 内容自动屏蔽
    回复 支持 反对

    使用道具 举报

    匿名
    发表于 2018-11-2 17:31 | 显示全部楼层 来自:江苏
    提示: 作者被禁止或删除 内容自动屏蔽
    回复 支持 反对

    使用道具 举报

    该用户从未签到

    发表于 2018-11-4 15:15 | 显示全部楼层 来自:江苏
    论坛大伽,我的帖子已发送,麻烦查收。题目:大家庭清明节祭祖之绝唱       谢谢!

    点评

    已搜到,谢谢老师,已汇聚。  发表于 2018-11-5 13:47
    您的链接呢?  发表于 2018-11-5 13:45
    回复 支持 反对

    使用道具 举报

    该用户从未签到

    发表于 2018-11-5 15:06 | 显示全部楼层 来自:江苏
    传统节日E起评---春节,华人的万家团圆!
    https://bbs.0513.org/thread-4039696-1-1.html

    点评

    收到,谢谢老师,已汇聚。  发表于 2018-11-5 15:06
    回复 支持 反对

    使用道具 举报

    该用户从未签到

    发表于 2018-11-7 09:57 | 显示全部楼层 来自:江苏
    传统节日e起评 我们的节日——军人的节日情结 - 静海杂谈 - 濠滨论坛  file:///C:\Users\user\AppData\Local\Temp\%W@GJ$ACOF(TYDYECOKVDYB.pnghttps://bbs.0513.org/forum.php?mod=viewthread&tid=4040570&page=1&extra=#pid42633726

    点评

    收到,谢谢老师,已汇聚!  发表于 2018-11-7 17:05
    回复 支持 反对

    使用道具 举报

  • TA的每日心情
    开心
    2025-12-15 15:49
  • 签到天数: 2621 天

    [LV.Master]伴坛终老

    发表于 2018-11-7 14:12 | 显示全部楼层 来自:江苏
    支持一个以前的老作品!

    点评

    收到,谢谢老师,已汇聚!  发表于 2018-11-7 17:06
    非常感谢关注和支持我们的活动!  发表于 2018-11-7 17:05
    回复 支持 反对

    使用道具 举报

    该用户从未签到

    发表于 2018-11-8 08:27 | 显示全部楼层 来自:江苏
    【新提醒】佳节又重阳——让重阳节成为不老的风景 - 静海杂谈 - 濠滨论坛  https://bbs.0513.org/forum.php?mo ... ;extra=#pid42636501

    点评

    收到,谢谢,已汇聚。  发表于 2018-11-8 09:55
    回复 支持 反对

    使用道具 举报

    匿名
    发表于 2018-11-13 10:56 | 显示全部楼层 来自:江苏
    提示: 作者被禁止或删除 内容自动屏蔽
    回复 支持 反对

    使用道具 举报

    匿名
    发表于 2018-11-13 11:00 | 显示全部楼层 来自:江苏
    提示: 作者被禁止或删除 内容自动屏蔽
    回复 支持 反对

    使用道具 举报

    该用户从未签到

    发表于 2018-11-14 17:10 | 显示全部楼层 来自:江苏
    (传统节日E起评+剪窗花+徐织-静海杂谈-濠滨论坛 https://bbs.0513.org/thread-4032949-1-1.html

    点评

    收到,谢谢,已汇聚  发表于 2018-11-16 13:37
    回复 支持 反对

    使用道具 举报

    该用户从未签到

    发表于 2018-11-18 19:19 | 显示全部楼层 来自:江苏
    【传统节日E起评】在传统节日中守望乡愁-唐莉
    https://bbs.0513.org/forum.php?mo ... ;extra=#pid42669674

    点评

    收到,谢谢,已汇聚  发表于 2018-11-20 09:51
    回复 支持 反对

    使用道具 举报

  • TA的每日心情
    开心
    2025-12-15 15:49
  • 签到天数: 2621 天

    [LV.Master]伴坛终老

    发表于 2018-11-28 12:27 | 显示全部楼层 来自:江苏
    【传统节日E起评】梦里的春节 https://bbs.0513.org/thread-4049872-1-1.html  

    点评

    收到,谢谢,已汇聚。  发表于 2018-11-29 10:32
    回复 支持 反对

    使用道具 举报

    该用户从未签到

    发表于 2018-11-28 16:44 | 显示全部楼层 来自:江苏
    【传统节日E起评】月月思乡意,年年中秋情
    https://bbs.0513.org/thread-4050063-1-1.html
    (出处: 濠滨论坛)

    点评

    收到,谢谢,已汇聚。  发表于 2018-11-29 10:32
    回复 支持 反对

    使用道具 举报

    该用户从未签到

    发表于 2018-11-28 17:10 | 显示全部楼层 来自:江苏
    【传统节日E起评】+固本强基,传承传统节日 +师剑霞
    https://bbs.0513.org/thread-4050080-1-1.html

    点评

    收到,谢谢,已汇聚。  发表于 2018-11-29 10:33
    回复 支持 反对

    使用道具 举报

    该用户从未签到

    发表于 2018-11-29 10:23 | 显示全部楼层 来自:江苏
    【传统节日E起评】以仪式感还传统节日厚重感
    https://bbs.0513.org/thread-4050335-1-1.html
    (出处: 濠滨论坛)

    点评

    收到,谢谢,已汇聚。  发表于 2018-11-29 10:33
    回复 支持 反对

    使用道具 举报

    该用户从未签到

    发表于 2018-11-30 09:48 | 显示全部楼层 来自:江苏
    【传统节日E起评】激荡传统节日魅力,传承中华民族精神 杨战宇
    https://bbs.0513.org/thread-4050879-1-1.html
    (出处: 濠滨论坛)


    点评

    收到,谢谢,已汇聚。  发表于 2018-11-30 15:24
    回复 支持 反对

    使用道具 举报

    该用户从未签到

    发表于 2018-11-30 09:49 | 显示全部楼层 来自:江苏
    【传统文化E起评】我们的节日——春节 高立萍
    https://bbs.0513.org/thread-4050881-1-1.html
    (出处: 濠滨论坛)


    点评

    收到,谢谢,已汇聚。  发表于 2018-11-30 15:25
    回复 支持 反对

    使用道具 举报

    您需要登录后才可以回帖 登录 | 注册

    本版积分规则

    手机版|无图版|站务联系 | 商务合作 | 平台公约

    信息产业部备案:苏ICP备05014191号-1 经营性ICP许可证:苏B2-20110445 苏公网安备 32060202000307号 © 2001-2019 0513.org All Right Reserved.

    投诉争议 技术支持:第一互联 GMT+8, 2025-12-15 21:30 , Processed in 0.237413 second(s), 16 queries , MemCache On. 站点统计

    快速回复 返回顶部 返回列表