濠滨论坛

点击扫描二维码

12
返回列表 发新帖
楼主: 雪花片

[静海杂谈] 南通地税包庇南通十建公然违抗江苏地税的复议决定和指令

[复制链接]
匿名
发表于 2017-11-17 08:58 | 显示全部楼层
提示: 作者被禁止或删除 内容自动屏蔽
回复 支持 反对

使用道具 举报

该用户从未签到

 楼主| 发表于 2017-11-17 17:38 | 显示全部楼层
微信图片_20171116122104.jpg
回复 支持 反对

使用道具 举报

匿名
发表于 2017-11-19 17:04 | 显示全部楼层
提示: 作者被禁止或删除 内容自动屏蔽
回复 支持 反对

使用道具 举报

该用户从未签到

 楼主| 发表于 2017-11-21 07:45 | 显示全部楼层
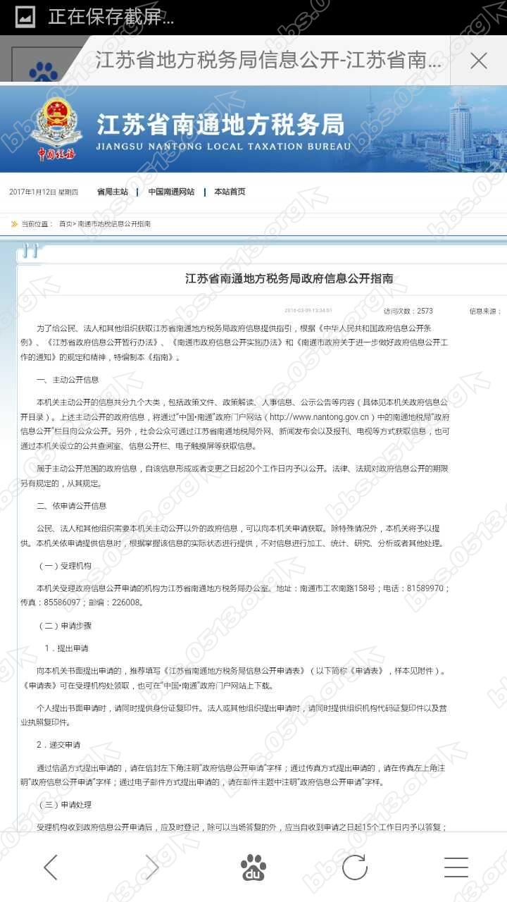
故意篡改信息公开主体  在掩盖什么
回复 支持 反对

使用道具 举报

该用户从未签到

 楼主| 发表于 2017-11-22 12:57 | 显示全部楼层
22.jpg
回复 支持 反对

使用道具 举报

该用户从未签到

 楼主| 发表于 2017-11-22 12:58 | 显示全部楼层
22.jpg
回复 支持 反对

使用道具 举报

匿名
发表于 2017-11-22 16:58 | 显示全部楼层
提示: 作者被禁止或删除 内容自动屏蔽
回复 支持 反对

使用道具 举报

匿名
发表于 2017-11-23 08:49 | 显示全部楼层
提示: 作者被禁止或删除 内容自动屏蔽
回复 支持 反对

使用道具 举报

匿名
发表于 2017-11-23 16:22 | 显示全部楼层
提示: 作者被禁止或删除 内容自动屏蔽
回复 支持 反对

使用道具 举报

该用户从未签到

 楼主| 发表于 2017-11-26 18:20 | 显示全部楼层
微信图片_20171124085245.jpg
回复 支持 反对

使用道具 举报

该用户从未签到

 楼主| 发表于 2017-11-28 08:56 | 显示全部楼层
22.jpg
回复 支持 反对

使用道具 举报

该用户从未签到

 楼主| 发表于 2017-11-30 22:42 | 显示全部楼层
广东省地税局原党组书记、局长吴升文接受组织审查
来源:中央纪委监察部网站 发布时间:2017-11-29 15:00
回复 支持 反对

使用道具 举报

您需要登录后才可以回帖 登录 | 注册

本版积分规则

手机版|无图版|站务联系 | 商务合作 | 平台公约

信息产业部备案:苏ICP备05014191号-1 经营性ICP许可证:苏B2-20110445 苏公网安备 32060202000307号 © 2001-2019 0513.org All Right Reserved.

投诉争议 技术支持:第一互联 GMT+8, 2025-12-7 09:18 , Processed in 0.182966 second(s), 13 queries , MemCache On. 站点统计

快速回复 返回顶部 返回列表