濠滨论坛

点击扫描二维码

查看: 43187|回复: 1

[财经新闻] 分类炒股新规7月起要终结全民炒股?可签警示书“坚持炒”

[复制链接]

该用户从未签到

发表于 2017-6-20 23:40 | 显示全部楼层 |阅读模式
7月起,有人可能没资格炒股了?
澎湃新闻(www.thepaper.cn)获悉,近日,中国证券业协会向多家券商发布《证券机构投资者适当性管理实施指引(征求意见稿)》(以下简称:《征求意见稿》),对金融机构产品或服务进行了5类划分,与之相对应的,对投资者也将进行5类划分,明确不同风险承受能力等级的投资者需按照相关风险等级的产品或服务进行投资。
按照《征求意见稿》,A股的投资属于中风险产品。有报道据此解读称,只有《投资者风险承受能力问卷》得分在37分以上的稳健型、积极型和激进型的投资者,可以参与A股投资,得分在37分以下的保守型、谨慎型的投资者可能将“无缘”炒股。
这一解读可能有失偏颇。
有接近监管部门的知情人士对澎湃新闻称,即便投资者评级不够格“炒股”,仍可以通过签署不适当警示书的方式“坚持购买”,因此“影响不大”。
有券商人士也向澎湃新闻表示,一方面,该办法实施“新老划断”,并不影响原先的投资者;而对于新开业务的投资者,如若“跨级购买”,可签署不适当警示书,即书面签署知晓风险的文件,同时需要“双录(录音录像)”。另一方面,做《投资者风险承受能力问卷》并无次数限制,投资者的风险等级不够格购买A股的,可多次尝试以“做”到合格。此前,证监会发布将于今年7月1日正式实施的《证券期货投资者适当性管理办法》明确,将投资者分为普通投资者与专业投资者,普通投资者在信息告知、风险警示、适当性匹配等方面享有特别保护。
《征求意见稿》则将通过《投资者风险承受能力问卷》将普通投资者细化为5个级别,分别为:保守型(得分20分以下)、谨慎型(得分20-36分)、稳健型(得分37-53分)、积极型(得分54-82分)和激进型(得分83分以上)。
这份问卷涉及投资者的财务状况、投资知识、投资经验、投资目标、风险偏好、其他信息等六方面内容。共涉及20题,总体来说,收入越高,收入来源越丰富,投资经验越丰富的投资者,得分越高。
与此同时,根据《征求意见稿》,产品或服务风险等级由低至高至少划分为:低风险、中低风险、中风险、中高风险和高风险。
低风险产品或服务包括但不限于国债、债券质押式逆回购业务、债券质押式报价回购业务、货币型产品、银行保本型理财产品及相关服务;高风险产品或服务包括但不限于复杂的结构化产品、AA-以下级别信用债、场外衍生产品及相关服务。A股股票属于中风险产品或服务。

分类炒股新规7月起要终结全民炒股?可签警示书“坚持炒”

分类炒股新规7月起要终结全民炒股?可签警示书“坚持炒”
投资者匹配的产品类型
按照《征求意见稿》,证券经营机构向普通投资者销售的产品或提供服务的风险等级,需符合投资者的风险承受能力等级的要求。A股的投资属于中风险产品,也就是说,只有稳健型、积极型和激进型的投资者可以参与,保守型、谨慎型的投资者可能将“无缘”炒股。不过,据澎湃新闻(www.thepaper.cn)了解,在征求意见期间,有人士对此提出相关建议。
有接近监管部门的知情人士向澎湃透露,相关人士提出了对A股调低风险等级的建议,但证券业协会是否采纳并不好说。
另一方面,上述知情人士指出,即便投资者评级不够格“炒股”,仍可以通过签署不适当警示书的方式“坚持购买”,因此“影响不大”。
有券商人士也向澎湃新闻表示,一方面,该办法实施“新老划断”,并不影响原先的投资者;而对于新开业务的投资者,如若“跨级购买”,可签署不适当警示书,即书面签署知晓风险的文件,同时需要“双录(录音录像)”。另一方面,做《投资者风险承受能力问卷》并无次数限制,投资者的风险等级不够格购买A股的,可多次尝试以“做”到合格。

分类炒股新规7月起要终结全民炒股?可签警示书“坚持炒”

分类炒股新规7月起要终结全民炒股?可签警示书“坚持炒”
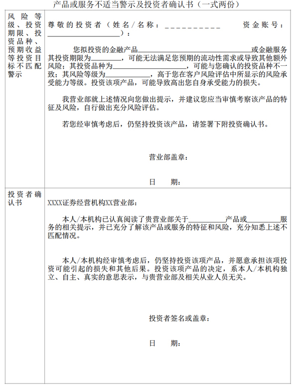
不适当警示书
而《征求意见稿》也明确,证券经营机构应当告知投资者,证券经营机构履行投资者适当性职责不能取代投资者本人的投资判断,不会降低产品或服务的固有风险,也不会影响投资者依法承担相应的投资风险、履约责任以及费用。但证券经营机构向普通投资者销售或者提供高风险等级产品或者服务,应当进行特别风险警示,揭示该产品或者服务的高风险特征,并由投资者签署确认;同时给予投资者至少24小时的考虑时间,至少增加一次回访。
需要指出的是,该《征求意见稿》并非中国证券业协会公布的最终版本,具体内容需以最终正式发布稿和解读为准。
以下为投资者风险承受能力问卷(适用于自然人投资者):
投资者姓名:
资金账号:
本问卷旨在了解您可承受的风险程度等情况,借此协助您选择合适的产品或服务类别,以符合您的风险承受能力。
风险承受能力评估是本公司向投资者履行适当性职责的一个环节,其目的是使本公司所提供的产品或服务与您的风险承受能力等级相匹配。
本公司特别提醒您:本公司向投资者履行风险承受能力评估等适当性职责,并不能取代您自己的投资判断,也不会降低产品或服务的固有风险。同时,与产品或服务相关的投资风险、履约责任以及费用等将由您自行承担。
本公司提示您:本公司根据您提供的信息对您进行风险承受能力评估,开展适当性工作。您应当如实提供相关信息及证明材料,并对所提供的信息和证明材料的真实性、准确性、完整性负责。
本公司建议:当您的各项状况发生重大变化时,需对您所投资的产品及时进行重新审视,以确保您的投资决定与您可承受的投资风险程度等实际情况一致。
本公司在此承诺,对于您在本问卷中所提供的一切信息,本公司将严格按照法律法规要求承担保密义务。除法律法规规定的有权机关依法定程序进行查询以外,本公司保证不会将涉及您的任何信息提供、泄露给任何第三方,或者将相关信息用于违法、不当用途。
一、财务状况
1.您的主要收入来源是:
A.工资、劳务报酬
B.生产经营所得
C.利息、股息、转让证券等金融性资产收入
D.出租、出售房地产等非金融性资产收入
E.无固定收入
2.最近您家庭预计进行证券投资的资金占家庭现有总资产(不含自住、自用房产及汽车等固定资产)的比例是:
A.70%以上
B.50%-70%
C.30%-50%
D.10%-30%
E.10%以下
3.您是否有尚未清偿的数额较大的债务,如有,其性质是:
A.没有
B.有,住房抵押贷款等长期定额债务
C.有,信用卡欠款、消费信贷等短期信用债务
D.有,亲朋之间借款
4.您可用于投资的资产数额(包括金融资产和不动产)为:
A. 不超过50万元人民币
B. 50万-300万元(不含)人民币
C. 300万-1000万元(不含)人民币
D. 1000万元人民币以上
二、投资知识
5.以下描述中何种符合您的实际情况:
A.现在或此前曾从事金融、经济或财会等与金融产品投资相关的工作超过两年
B.已取得金融、经济或财会等与金融产品投资相关专业学士以上学位
C.取得证券从业资格、期货从业资格、注册会计师证书(CPA)或注册金融分析师证书(CFA)中的一项及以上
D.我不符合以上任何一项描述
三、投资经验
6.您的投资经验可以被概括为:
A.有限:除银行活期账户和定期存款外,我基本没有其他投资经验
B.一般:除银行活期账户和定期存款外,我购买过基金、保险等理财产品,但还需要进一步的指导
C.丰富:我是一位有经验的投资者,参与过股票、基金等产品的交易,并倾向于自己做出投资决策
D.非常丰富:我是一位非常有经验的投资者,参与过权证、期货或创业板等高风险产品的交易
7.有一位投资者一个月内做了15笔交易(同一品种买卖各一次算一笔),您认为这样的交易频率:
A.太高了
B.偏高
C.正常
D.偏低
8.过去一年时间内,您购买的不同产品或接受的不同服务(含同一类型的不同产品或服务)的数量是:
A.5个以下
B.6至10个
C.11至15个
D.16个以上
9.以下金融产品或服务,您投资经验在两年以上的有:
A.银行存款等
B.债券、货币市场基金、债券型基金或其它固定收益类产品等
C.股票、混合型基金、偏股型基金、股票型基金等权益类投资品种等
D.期货、融资融券
E.复杂金融产品、其他产品或服务
(注:本题可多选,但评分以其中最高分值选项为准。)
10.如果您曾经从事过金融市场投资,在交易较为活跃的月份,平均月交易额大概是多少:
A.10万元以内
B.10万元-30万元
C.30万元-100万元
D.100万元以上
E.从未从事过金融市场投资
四、投资目标
11.您用于证券投资的大部分资金不会用作其它用途的时间段为:
A.0到1年
B.0到5年
C.无特别要求
12.您打算重点投资于哪些种类的投资品种?
A.债券、货币市场基金、债券基金等固定收益类投资品种
B.股票、混合型基金、偏股型基金、股票型基金等权益类投资品种
C.期货、融资融券等
D.复杂或高风险金融产品或服务
E.其他产品或服务
(注:本题可多选,但评分以其中最高分值选项为准。)
13.假设有两种不同的投资:投资A预期获得5%的收益,有可能承担非常小的损失;投资B预期获得20%的收益,但有可能面临25%甚至更高的亏损。您将您的投资资产分配为:
A.全部投资于A
B.大部分投资于A
C.两种投资各一半
D.大部分投资于B
E.全部投资于B
五、风险偏好
14.当您进行投资时,您的首要目标是:
A.尽可能保证本金安全,不在乎收益率比较低
B.产生一定的收益,可以承担一定的投资风险
C.产生较多的收益,可以承担较大的投资风险
D.实现资产大幅增长,愿意承担很大的投资风险
15.您认为自己能承受的最大投资损失是多少?
A.尽可能保证本金安全
B.一定的投资损失
C.较大的投资损失
D.损失可能超过本金
16.您打算将自己的投资回报主要用于:
A.改善生活
B.个体生产经营或证券投资以外的投资行为
C.履行扶养、抚养或赡养义务
D.本人养老或医疗
E.偿付债务
六、其他信息
17.您的年龄是:
A.18-30岁
B.31-40岁
C.41-50岁
D.51-60岁
E. 超过60岁
18.今后五年时间内,您的父母、配偶以及未成年子女等需负法定抚养、扶养和赡养义务的人数为:
A.1-2人
B.3-4人
C.5人以上
19.您的最高学历是:
A.高中或以下
B.大学专科
C.大学本科
D.硕士及以上
20.您家庭的就业状况是:
A.您与配偶均有稳定收入的工作
B.您与配偶其中一人有稳定收入的工作
C.您与配偶均没有稳定收入的工作或者已退休
D.未婚,但有稳定收入的工作
E.未婚,目前暂无稳定收入的工作

分类炒股新规7月起要终结全民炒股?可签警示书“坚持炒”

分类炒股新规7月起要终结全民炒股?可签警示书“坚持炒”
风险承受能力评分表
保守型:20分以下
谨慎型:20-36分
稳健型:37-53分
积极型:54-82分
激进型:83分以上

分类炒股新规7月起要终结全民炒股?可签警示书“坚持炒”

分类炒股新规7月起要终结全民炒股?可签警示书“坚持炒”
风险承受能力划分标准对照表南通0
匿名
发表于 2017-6-21 07:02 来自手机客户端 | 显示全部楼层
提示: 作者被禁止或删除 内容自动屏蔽
回复 支持 反对

使用道具 举报

您需要登录后才可以回帖 登录 | 注册

本版积分规则

手机版|无图版|站务联系 | 商务合作 | 平台公约

信息产业部备案:苏ICP备05014191号-1 经营性ICP许可证:苏B2-20110445 苏公网安备 32060202000307号 © 2001-2019 0513.org All Right Reserved.

投诉争议 技术支持:第一互联 GMT+8, 2025-12-5 21:25 , Processed in 1.250028 second(s), 16 queries , MemCache On. 站点统计

快速回复 返回顶部 返回列表