濠滨论坛

点击扫描二维码

查看: 4111|回复: 0

[财经新闻] 新版自贸区负面清单印发:缩至百项以内,开放轨交设备制造

[复制链接]

该用户从未签到

发表于 2017-6-16 18:47 | 显示全部楼层 |阅读模式
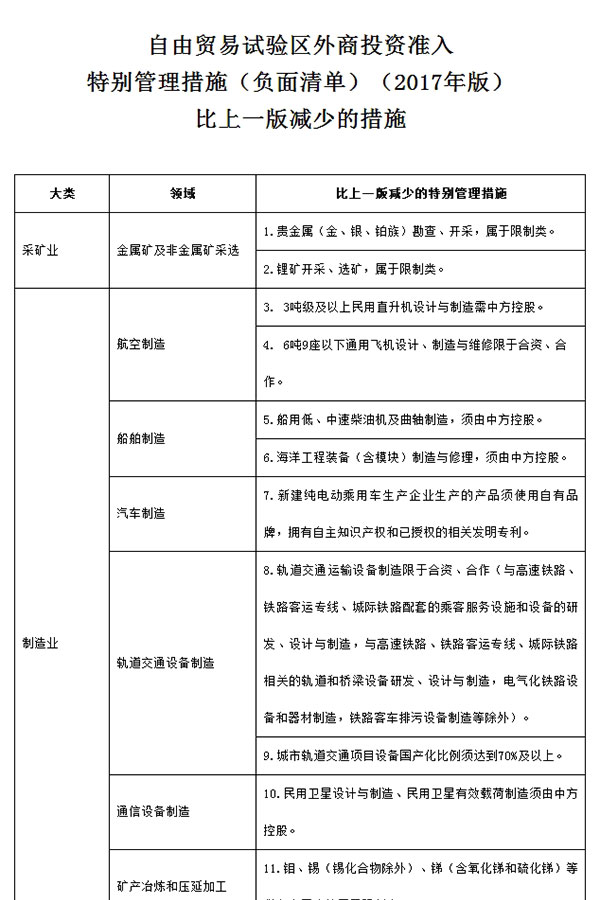
6月16日,国务院办公厅印发新版《自由贸易试验区外商投资准入特别管理措施(负面清单)》,此次修订进一步放宽外商投资准入,新版自贸区负面清单内容划分为15个门类、40个条目、95项特别管理措施,与2015年版相比,减少了10个条目、27项措施。其中,减少的条目包括轨道交通设备制造、医药制造、道路运输、保险业务、会计审计、其他商务服务等6条,同时整合减少了4条。
《自由贸易试验区外商投资准入特别管理措施(负面清单)(2017年版)》自2017年7月10日起实施。2015年4月8日印发的《自由贸易试验区外商投资准入特别管理措施(负面清单)》同时废止。
自贸试验区负面清单之内的非禁止投资领域,须进行外资准入许可。自贸试验区负面清单之外的领域,在自贸试验区内按照内外资一致原则实施管理。
《自由贸易试验区外商投资准入特别管理措施(负面清单)(2017年版)》比上一版减少的措施:

新版自贸区负面清单印发:缩至百项以内,开放轨交设备制造

新版自贸区负面清单印发:缩至百项以内,开放轨交设备制造

新版自贸区负面清单印发:缩至百项以内,开放轨交设备制造

新版自贸区负面清单印发:缩至百项以内,开放轨交设备制造

新版自贸区负面清单印发:缩至百项以内,开放轨交设备制造

新版自贸区负面清单印发:缩至百项以内,开放轨交设备制造
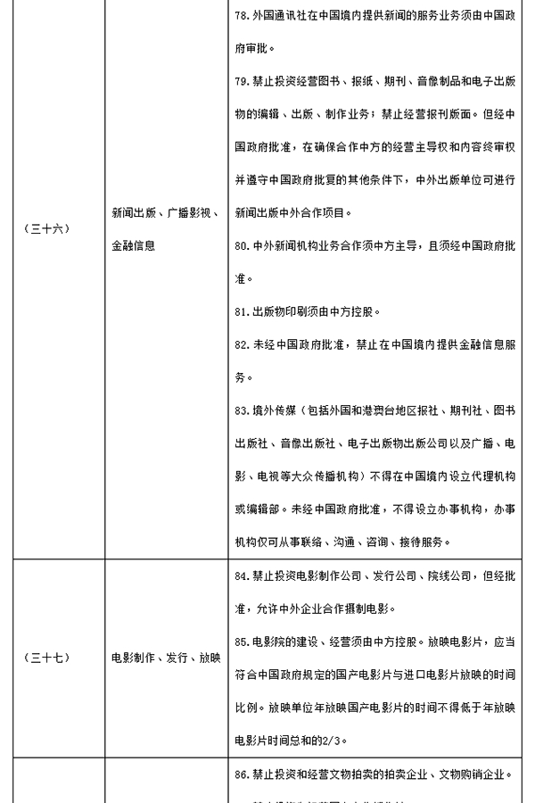
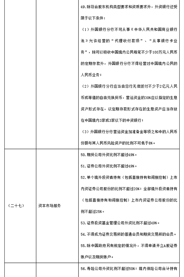
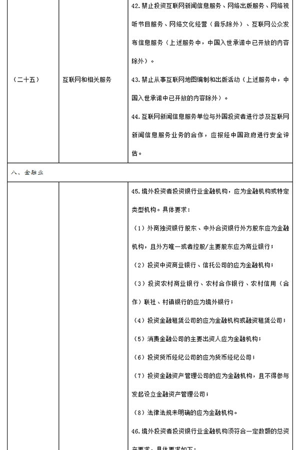
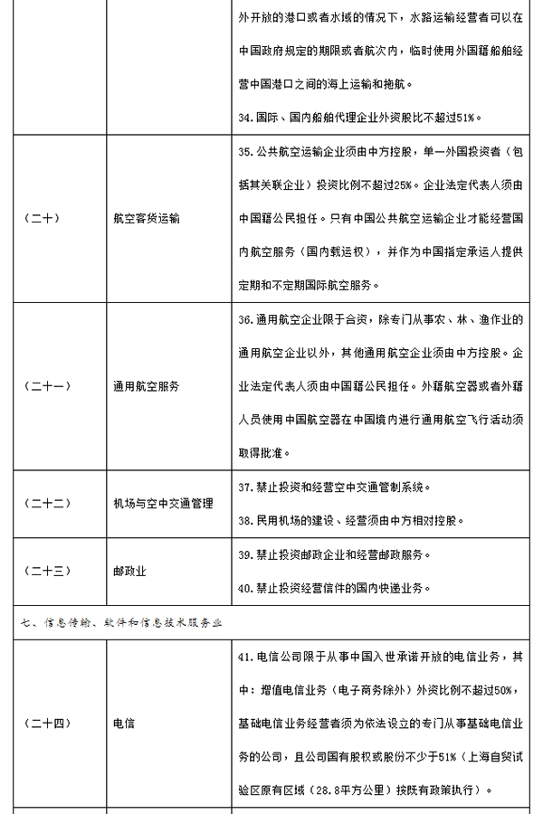
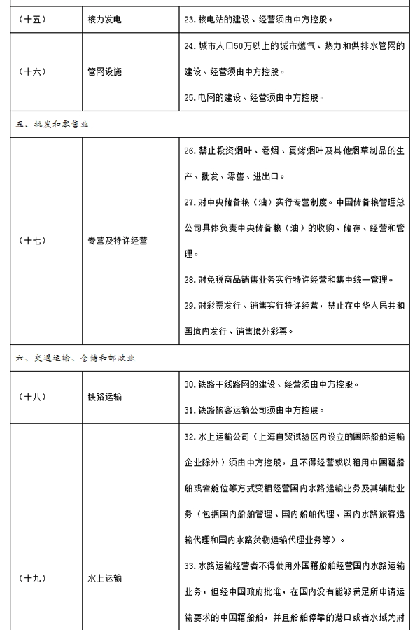
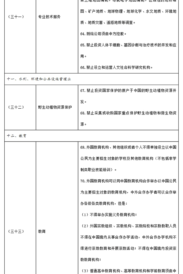
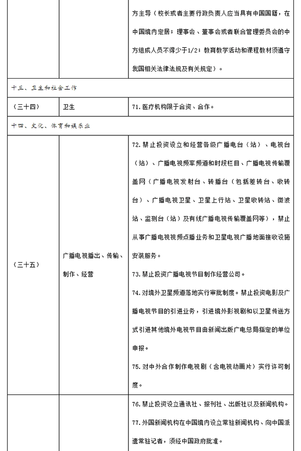
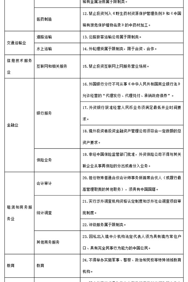
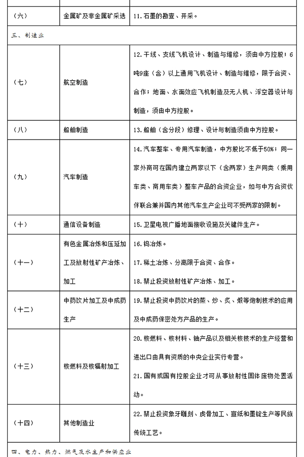
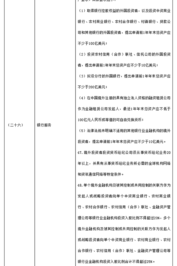
《自由贸易试验区外商投资准入特别管理措施(负面清单)(2017年版)》全文:

新版自贸区负面清单印发:缩至百项以内,开放轨交设备制造

新版自贸区负面清单印发:缩至百项以内,开放轨交设备制造

新版自贸区负面清单印发:缩至百项以内,开放轨交设备制造

新版自贸区负面清单印发:缩至百项以内,开放轨交设备制造

新版自贸区负面清单印发:缩至百项以内,开放轨交设备制造

新版自贸区负面清单印发:缩至百项以内,开放轨交设备制造

新版自贸区负面清单印发:缩至百项以内,开放轨交设备制造

新版自贸区负面清单印发:缩至百项以内,开放轨交设备制造

新版自贸区负面清单印发:缩至百项以内,开放轨交设备制造

新版自贸区负面清单印发:缩至百项以内,开放轨交设备制造

新版自贸区负面清单印发:缩至百项以内,开放轨交设备制造

新版自贸区负面清单印发:缩至百项以内,开放轨交设备制造

新版自贸区负面清单印发:缩至百项以内,开放轨交设备制造

新版自贸区负面清单印发:缩至百项以内,开放轨交设备制造

新版自贸区负面清单印发:缩至百项以内,开放轨交设备制造

新版自贸区负面清单印发:缩至百项以内,开放轨交设备制造

新版自贸区负面清单印发:缩至百项以内,开放轨交设备制造

新版自贸区负面清单印发:缩至百项以内,开放轨交设备制造

新版自贸区负面清单印发:缩至百项以内,开放轨交设备制造

新版自贸区负面清单印发:缩至百项以内,开放轨交设备制造

新版自贸区负面清单印发:缩至百项以内,开放轨交设备制造

新版自贸区负面清单印发:缩至百项以内,开放轨交设备制造

新版自贸区负面清单印发:缩至百项以内,开放轨交设备制造

新版自贸区负面清单印发:缩至百项以内,开放轨交设备制造


南通0
您需要登录后才可以回帖 登录 | 注册

本版积分规则

手机版|无图版|站务联系 | 商务合作 | 平台公约

信息产业部备案:苏ICP备05014191号-1 经营性ICP许可证:苏B2-20110445 苏公网安备 32060202000307号 © 2001-2019 0513.org All Right Reserved.

投诉争议 技术支持:第一互联 GMT+8, 2025-12-5 22:53 , Processed in 0.175457 second(s), 14 queries , MemCache On. 站点统计

快速回复 返回顶部 返回列表