濠滨论坛

点击扫描二维码

查看: 3290|回复: 30

[科普] 啤酒加海鲜,导致痛风的真凶?

[复制链接]

该用户从未签到

发表于 2015-10-8 12:56 | 显示全部楼层 |阅读模式 来自:江苏
痛风和很多饮食禁忌联系在一起,比如“不能同时海鲜、喝啤酒”,“不能喝太多甜饮料”、“不能吃豆制品”、“不能喝火锅汤”等等。这些饮食禁忌到底是为何?痛风病人的饮食究竟如何?2 J+ O' E1 ?; I7 \
痛风是如何产生的痛风的产生与尿酸密切相关。人体代谢会产生嘌呤,从食物中也会摄入嘌呤,嘌呤代谢之后产生尿酸。正常情况下,尿酸经肾脏从尿液排出。但是如果嘌呤过多,产生的尿酸也多。尿酸过多,或者人体排出尿酸的通路不畅,尿酸就会在体内蓄积。蓄积到一定浓度,尿酸会结晶析出。这些结晶发生在关节处就会导致痛风。通常痛风是从大脚趾开始,逐渐扩展到其他关节。通常来说女性痛风发病率低于男性。  h# U8 l2 I; H

啤酒加海鲜,导致痛风的真凶?

啤酒加海鲜,导致痛风的真凶?

1 y! q* N5 i7 {4 L痛风患者肿大的手指关节,发作时十分痛苦。$ j- A3 F: e) M
原发性痛风有一些遗传因素,患者体内嘌呤合成途径的相关酶活性增加,高嘌呤食物往往是促进因素,但内源性代谢紊乱是主要的病因,所以痛风病人应该避免的食物不等于健康人也不能吃。
2 A. a, t3 N% q: n$ E- B痛风的饮食因素——高嘌呤食物人们不容易改变身体代谢产生的嘌呤,但可以避免高嘌呤的食物来减少尿酸的产生。
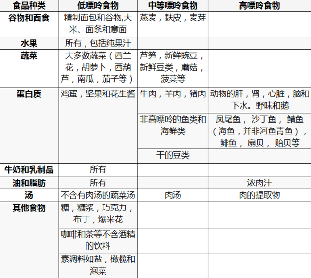
* W; J# D1 w( J, B% a3 L在中国人常见的食物中,动物的内脏和大脑是嘌呤含量最高的,比如肝、腰、心、胰脏等。此外,野味、鹅、某些鱼类(比如沙丁鱼、凤尾鱼、三文鱼等)、扇贝等也是这一类。通常100克这些食物中所含的嘌呤能达到200毫克以上。6 F0 C" O0 j3 G; p; k
其次是各种肉,比如猪肉、牛肉、羊肉、水产等,通常嘌呤含量在每百克100到200毫克之间。; |* c+ I4 c! F8 W
有的食物如果按干重来计算,嘌呤含量也很高。比如牛肝菌,100克干货的嘌呤含量可以排入“最高”的阵容,而100克干豆中的含量也可以与第二阵容的各种肉比肩。不过,如果按照“鲜重”或者烹饪之后的“食物重量”来计算,它们的含量就只能进入“第三阵容”。比如豆腐,每百克所含的嘌呤大概在60到70毫克,而煮熟的大豆每百克则不到50毫克。这个量跟燕麦片、西兰花、豌豆、菠菜、青椒、香蕉等嘌呤含量比较高的蔬菜水果差不多。
0 \& w* u7 c0 f* t4 d; h

啤酒加海鲜,导致痛风的真凶?

啤酒加海鲜,导致痛风的真凶?
关于各种食物的嘌呤含量,波士顿大学医学院的一张表是美国常见的指南。翻译自:https://dcc2.bumc.bu.edu/goutstudy/PurineContent.aspx
: N7 s( R; d! X痛风的非嘌呤因素痛风来源于体内的尿酸蓄积。如果说高嘌呤饮食是尿酸蓄积“开源”因素,那么还有其他一些因素会影响到尿酸在血液中的蓄积。虽然详细的机理还不是非常清楚,甚至这些调查数据也不能完全排除“混在因素”的影响。不过对于痛风病人来说,也足够用来指导生活方式的调整了。" K& D/ Y/ ?" M) J" J/ `
高糖是一个重大的风险因素,尽管高糖饮料和零食本身含有的嘌呤量往往很低。还不清楚高糖饮料导致的尿酸增加是因为肥胖还是胰岛素抗性降低等其他因素,但是高果糖浆的摄入量与血液中的尿酸含量正性相关。虽然许多调查是针对高果糖浆,没有证据显示蔗糖会比高果糖浆更好,所以一般结论是“糖会导致血液中尿酸含量增加”。【1-3】
% z! r' ?% a3 M! W' Y$ a酒精饮料也是一个重大的风险因素。大量饮酒可使得嘌呤的分解加速,加快尿酸的生成,同时酒精饮料不利于肾小管对尿酸的滤出,使得尿酸的排泄也减少。在梅奥医学中心(Mayo Clinic)提供的痛风饮食指南里,酒精和饱和脂肪可能会干扰尿酸的排出,也会导致血液中尿酸的增加。【4】
0 F  O2 a! F& H( K8 x关于痛风饮食的禁忌有了上面的基础,我们就可以来分析传说中的那几条和痛风有关的饮食禁忌:
( f- ?! y) ?- v0 s' F$ ?0 j
    “啤酒与海鲜同吃导致痛风”:酒精与海鲜各自都是痛风的高风险因素,加在一起是雪上加霜,分开吃也同样有效。对于痛风病人,吃这些食物可能引发症状。对于非痛风病人,吃这些食物会增加风险,但不至于吃一次就导致痛风。爱常吃这些食物的人,需要在美食和一个不大的风险之间权衡。【5】        “痛风病人不能吃豆制品”:虽然干豆中含有比较多的嘌呤,但是干豆做成食物之后,嘌呤就被稀释了,所以豆制品中的嘌呤含量跟一些蔬菜水果相当,比肉类要低。流行病学调查发现,植物蛋白以及某些嘌呤含量“较高”的蔬菜水果,并没有增加血液中尿酸的含量。有一些调查结果,甚至显示豆制品食用量高的人群中,血液尿酸的含量更低。所以普通人和痛风患者都可以吃豆制品【6-7】        “喝火锅汤导致痛风”:火锅汤中的嘌呤含量高低取决于涮了什么。考虑到一般人吃火锅都少不了海鲜、牛羊肉、动物内脏、脑花等等“第一阵容”的高嘌呤食物,火锅汤中的嘌呤含量会比较高。普通人偶尔喝一些问题不大,痛风病人喝了的确可能引发症状。另外,不光是火锅汤不要喝,肉汤、鸡汤、鱼汤、高汤和老汤嘌呤含量都不低,对于痛风病人都不利。痛风病人要秉持“吃肉弃汤”的习惯(其实“吃肉弃汤”对非痛风病人也是明智的选择)。我国有煲汤习惯的地区,往往也是痛风的高发地区。        “甜饮料引发痛风”:不管是从果糖代谢、增加体重、降低胰岛素抗性等可能机理,还是饮食习惯与血液尿酸的流行病学调查,含糖饮料和高尿酸血症难以撇清关系。所以,痛风病人避免含糖饮料是应该的。当然,没有痛风的病人也应该控制每日摄入的糖类。9 ^% S. g* }/ \! z
结论:在广泛流传的痛风饮食禁忌中,海鲜与啤酒不管是一起吃还是分开吃,对于痛风患者都是高风险因素,痛风患者不能吃豆制品与科学证据相左;含糖饮料增加血液尿酸有科学证据支持;而通常的火锅汤中会含有较多嘌呤,痛风病人确实应该避免。8 J0 V# u: m$ v- c( I$ W( Q
而对健康人来说,海鲜和啤酒可以同吃,甜饮料也不是不可以喝,但控制甜饮料的摄入是健康的选择。
: f& V! _0 @+ k1 u. }% w( @痛风病人(或者高尿酸人群)的饮食原则可以简单总结如下:  c0 V7 Q0 V" e5 J' _
需要避免的食物:各种动物内脏、脑、野味、某些海鲜和鱼类、啤酒等各种酒精饮料。不是所有的海鲜和鱼类都含有高嘌呤,痛风急性期患者可避免摄入一切海鲜和鱼类,痛风缓解期可有选择的吃一些嘌呤相对较低的海鲜和鱼类。可供参考的中国食材嘌呤含量在此。
; ^: b( O+ \  i7 L0 l+ D0 ]5 w需要限制摄入的食物:高糖食物、饱和脂肪、各种肉类。
1 j4 u) ^, l2 }; y, W2 H5 E7 u推荐吃的食物:碳水化合物、低脂和无脂奶制品、植物蛋白食品、大量的水。( J  |8 G" y$ a$ L: }
更具体详细的饮食指南请咨询营养师。
% r+ c1 X7 c' I更多内容,请移步果壳网的相关小组
: b2 A& ^+ r; w4 \% E吃货研究所        健康朝九晚五参考文献:
    Dietary sugar and artificial sweetener intake and chronic kidney disease: a review. Adv Chronic Kidney Dis. 2013;20(2):157-64        Effects on uric acid, body mass index and blood pressure in adolescents of consuming beverages sweetened with high-fructose corn syrup. Int J Obes (Lond). 2012 Aug 14. doi: 10.1038/ijo.2012.121.        The effect of high-fructose corn syrup consumption on triglycerides and uric acid. J Nutr. 2009, 139(6):1242S-1245S        http://www.mayoclinic.com/health/gout-diet/MY01137/METHOD=print        Purine-rich foods, dairy and protein intake, and the risk of gout in men. N Engl J Med. 2004,350(11):1093-103.        Purine-rich foods, protein intake, and the prevalence of hyperuricemia: the Shanghai Men's Health Study. Nutr Metab Cardiovasc Dis. 2012,22(5):409-16.        Soyfoods, hyperuricemia and gout: a review of the epidemiologic and clinical data. Asia Pac J Clin Nutr. 2011;20(3):347-58.
    5 Z9 @8 [' L* C! e0 I
南通0
匿名
发表于 2015-10-8 13:03 | 显示全部楼层 来自:江苏
提示: 作者被禁止或删除 内容自动屏蔽
回复 支持 反对

使用道具 举报

匿名
发表于 2015-10-8 13:20 | 显示全部楼层 来自:江苏
提示: 作者被禁止或删除 内容自动屏蔽
回复 支持 反对

使用道具 举报

匿名
发表于 2015-10-8 13:48 | 显示全部楼层 来自:江苏
提示: 作者被禁止或删除 内容自动屏蔽
回复 支持 反对

使用道具 举报

匿名
发表于 2015-10-8 14:05 | 显示全部楼层 来自:江苏
提示: 作者被禁止或删除 内容自动屏蔽
回复 支持 反对

使用道具 举报

匿名
发表于 2015-10-8 14:29 | 显示全部楼层 来自:江苏
提示: 作者被禁止或删除 内容自动屏蔽
回复 支持 反对

使用道具 举报

该用户从未签到

发表于 2015-10-8 14:53 | 显示全部楼层 来自:江苏
呃,“海鲜加啤酒导致痛风”这个留言是头一次听说....之前都说在食用海鲜的同时饮酒会增加致敏性的可能....
回复 支持 反对

使用道具 举报

匿名
发表于 2015-10-8 15:14 | 显示全部楼层 来自:江苏
提示: 作者被禁止或删除 内容自动屏蔽
回复 支持 反对

使用道具 举报

匿名
发表于 2015-10-8 15:38 | 显示全部楼层 来自:江苏
提示: 作者被禁止或删除 内容自动屏蔽
回复 支持 反对

使用道具 举报

匿名
发表于 2015-10-8 16:05 | 显示全部楼层 来自:江苏
提示: 作者被禁止或删除 内容自动屏蔽
回复 支持 反对

使用道具 举报

匿名
发表于 2015-10-8 16:24 | 显示全部楼层 来自:江苏
提示: 作者被禁止或删除 内容自动屏蔽
回复 支持 反对

使用道具 举报

匿名
发表于 2015-10-8 16:43 | 显示全部楼层 来自:江苏
提示: 作者被禁止或删除 内容自动屏蔽
回复 支持 反对

使用道具 举报

匿名
发表于 2015-10-8 17:07 | 显示全部楼层 来自:江苏
提示: 作者被禁止或删除 内容自动屏蔽
回复 支持 反对

使用道具 举报

匿名
发表于 2015-10-8 17:35 | 显示全部楼层 来自:江苏
提示: 作者被禁止或删除 内容自动屏蔽
回复 支持 反对

使用道具 举报

匿名
发表于 2015-10-8 17:54 | 显示全部楼层 来自:江苏
提示: 作者被禁止或删除 内容自动屏蔽
回复 支持 反对

使用道具 举报

匿名
发表于 2015-10-8 18:22 | 显示全部楼层 来自:江苏
提示: 作者被禁止或删除 内容自动屏蔽
回复 支持 反对

使用道具 举报

匿名
发表于 2015-10-8 18:47 | 显示全部楼层 来自:江苏
提示: 作者被禁止或删除 内容自动屏蔽
回复 支持 反对

使用道具 举报

匿名
发表于 2015-10-8 19:14 | 显示全部楼层 来自:江苏
提示: 作者被禁止或删除 内容自动屏蔽
回复 支持 反对

使用道具 举报

匿名
发表于 2015-10-8 19:39 | 显示全部楼层 来自:江苏
提示: 作者被禁止或删除 内容自动屏蔽
回复 支持 反对

使用道具 举报

匿名
发表于 2015-10-8 20:07 | 显示全部楼层 来自:江苏
提示: 作者被禁止或删除 内容自动屏蔽
回复 支持 反对

使用道具 举报

匿名
发表于 2015-10-8 20:29 | 显示全部楼层 来自:江苏
提示: 作者被禁止或删除 内容自动屏蔽
回复 支持 反对

使用道具 举报

匿名
发表于 2015-10-8 20:50 | 显示全部楼层 来自:江苏
提示: 作者被禁止或删除 内容自动屏蔽
回复 支持 反对

使用道具 举报

匿名
发表于 2015-10-8 21:15 | 显示全部楼层 来自:江苏
提示: 作者被禁止或删除 内容自动屏蔽
回复 支持 反对

使用道具 举报

匿名
发表于 2015-10-8 21:34 | 显示全部楼层 来自:江苏
提示: 作者被禁止或删除 内容自动屏蔽
回复 支持 反对

使用道具 举报

您需要登录后才可以回帖 登录 | 注册

本版积分规则

手机版|无图版|站务联系 | 商务合作 | 平台公约

信息产业部备案:苏ICP备05014191号-1 经营性ICP许可证:苏B2-20110445 苏公网安备 32060202000307号 © 2001-2019 0513.org All Right Reserved.

投诉争议 技术支持:第一互联 GMT+8, 2025-12-17 22:54 , Processed in 0.236831 second(s), 15 queries , MemCache On. 站点统计

快速回复 返回顶部 返回列表